云南省自然资源厅关于印发《云南省“多规合一”实用性村庄规划审查要点(试行)》《云南省村庄建设边界划定工作指引(试行)》的通知
来源:云南省自然资源厅
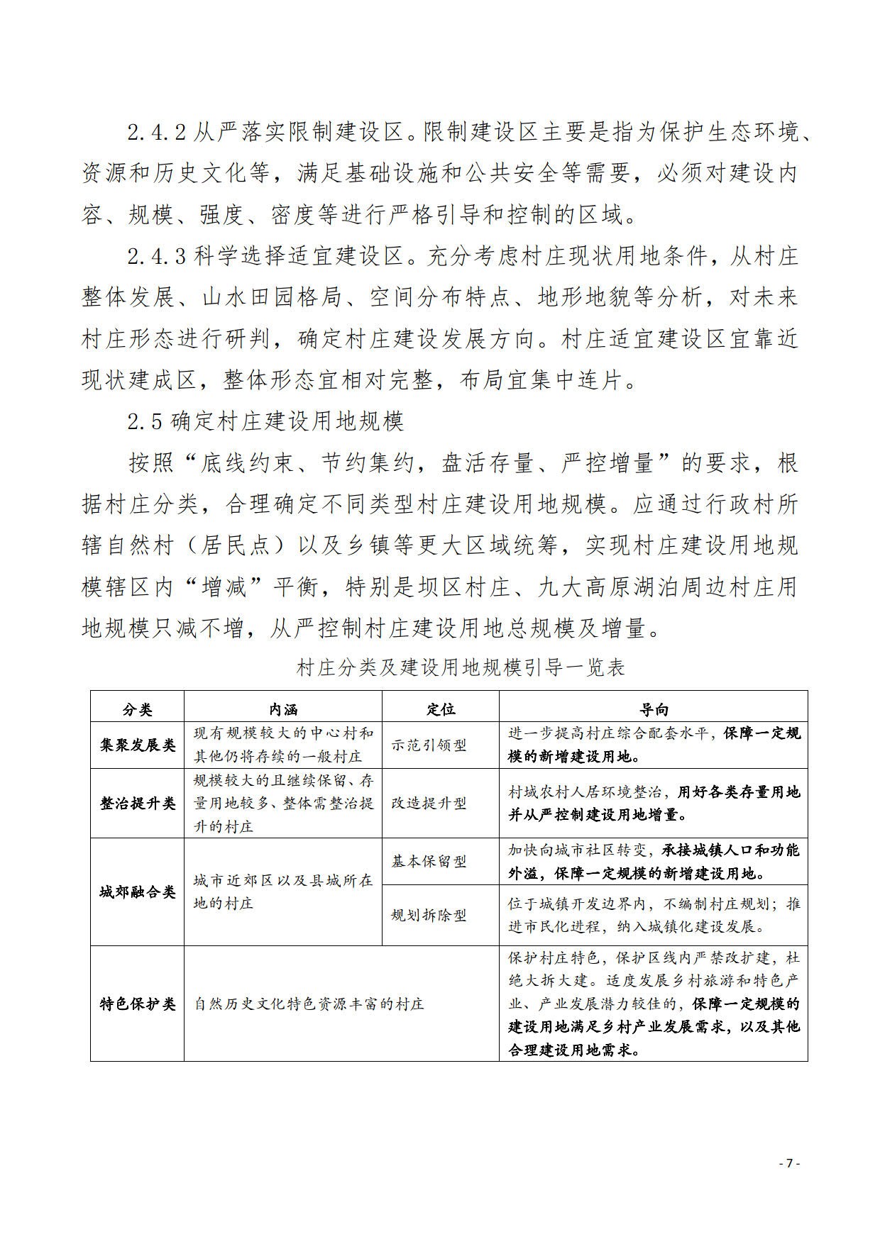
2021-12-10
3463 阅读
云南省自然资源厅关于印发《云南省“多规合一”实用性村庄规划审查要点(试行)》《云南省村庄建设边界划定工作指引(试行)》的通知
各州、市自然资源和规划局、云南省国土空间规划学会、云南省城乡规划协会:
为进一步做好全省“干部规划家乡行动”村庄规划审查工作,指导各地科学划定村庄建设边界,提高村庄规划的质量,云南省自然资源厅认真分析总结全省村庄规划编制及审查工作,充分借鉴外省区经验,组织制定了《云南省“多规合一”实用性村庄规划审查要点(试行)》《云南省村庄建设边界划定工作指引(试行)》,现印发试行,自印发之日起实施。请据此开展“多规合一”实用性村庄规划成果审查及村庄建设边界划定相关工作。
附件:
1.《云南省“多规合一”实用性村庄规划审查要点(试行)》
2. 云南省村庄建设边界划定工作指引(试行)》










1.《云南省“多规合一”实用性村庄规划审查要点(试行)》.pdf
1017.73KB 2021-12-10
2. 云南省村庄建设边界划定工作指引(试行)》.pdf
883.22KB 2021-12-10
附件下载
1.《云南省“多规合一”实用性村庄规划审查要点(试行)》.pdf
1017.73KB 2021-12-10
2. 云南省村庄建设边界划定工作指引(试行)》.pdf
883.22KB 2021-12-10
推荐内容
关于印发《江苏省补充耕地质量验收实施细则(试行)》的通知
2026-04-02
甘肃省农业农村厅关于印发《2026年农业种质资源保护与利用项目》实施方案的通知
2026-03-20
河南省农业农村厅关于印发《2026年河南省动物疫病强制免疫计划》的通知
2026-03-20
江西省农业农村厅关于公开征求《江西省加快构建“7+20+N”现代农业产业体系的实施意见(征求意见稿)》意见的公告
2026-03-20
江西省农业农村厅办公室 江西省财政厅办公室关于做好2026年农业产业融合发展项目申报工作的通知
2026-03-20
浙江省农业农村厅关于进一步规范实施饲料兽药行政许可委托下放事项的通知
2026-03-20
黑龙江省农业农村厅关于做好区域性的农机社会化服务中心建设项目申报工作的通知
2026-03-20
黑龙江省农业农村厅关于做好2026年农业产业融合发展项目申报工作的通知
2026-03-20
黑龙江省2026年优势特色产业集群、农业产业强镇推荐遴选结果公示
2026-03-20
辽宁省农业农村厅办公室关于印发2026年辽宁省农作物优良品种推介名录(粮油作物类)的通知
2026-03-20

