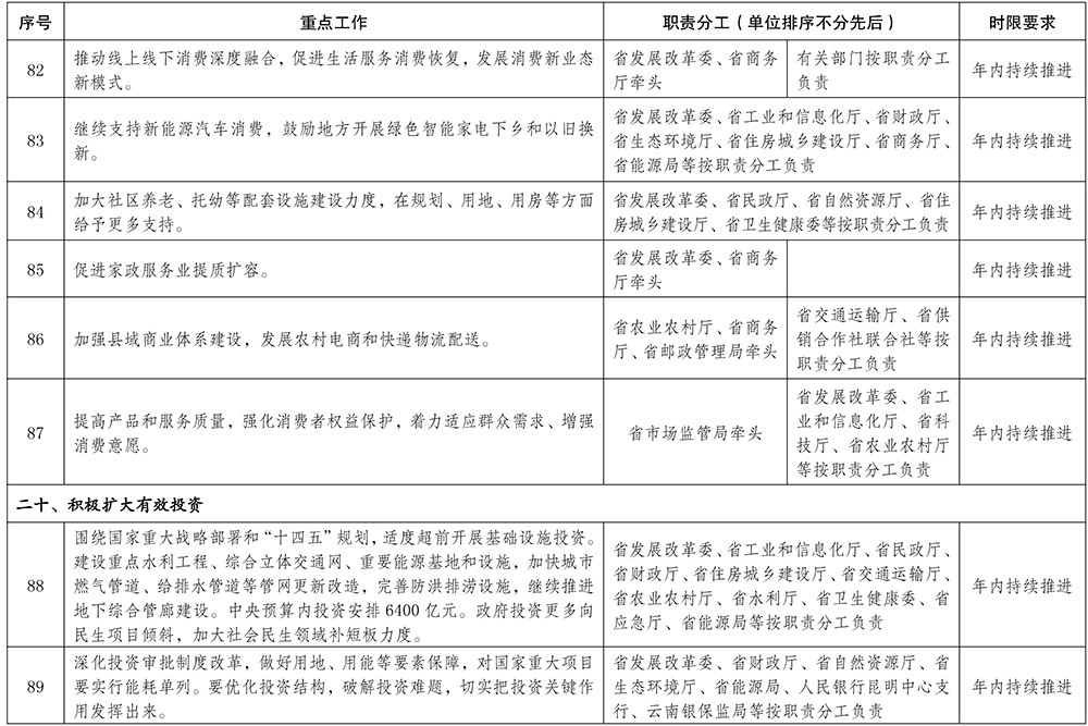
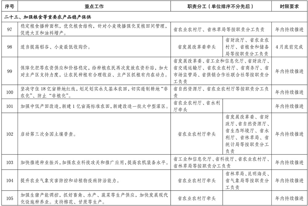
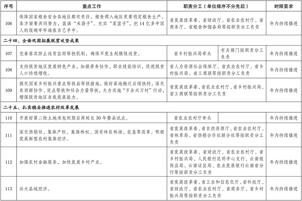
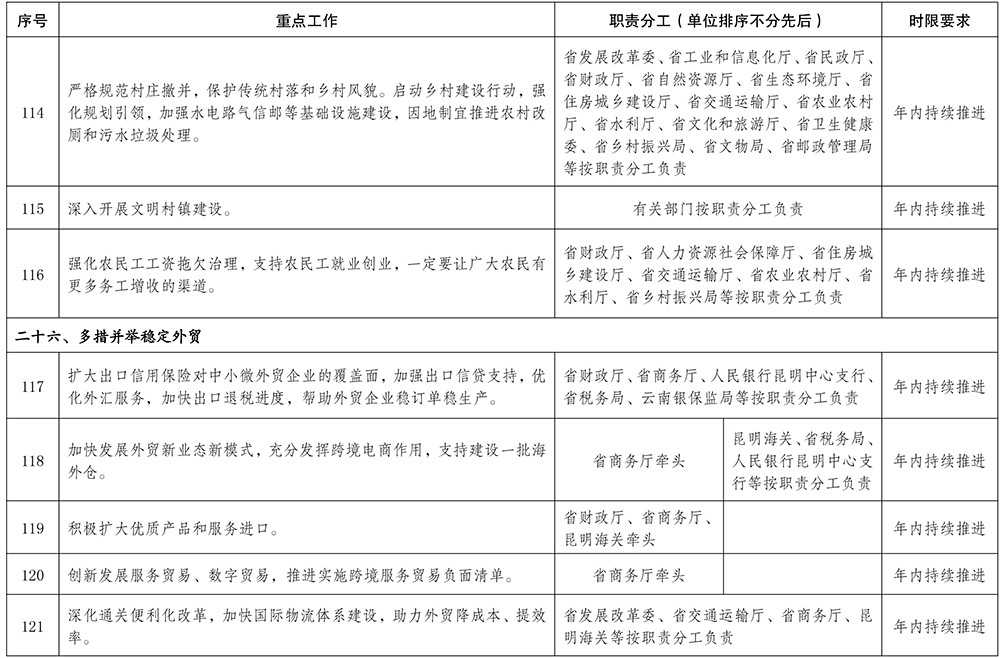
云南省人民政府办公厅关于印发云南省贯彻落实国务院《政府工作报告》重点工作部门职责分工的通知
来源:云南省人民政府办公厅
2022-04-24
2428 阅读
云南省人民政府办公厅关于印发云南省贯彻落实国务院《政府工作报告》重点工作部门职责分工的通知
云政办发〔2022〕26号
各州、市人民政府,省直各委、办、厅、局:
为贯彻落实国务院《政府工作报告》重点工作部署,经省人民政府同意,现将《云南省贯彻落实国务院〈政府工作报告〉重点工作部门职责分工》印发给你们,并将有关事项通知如下:
一、坚决贯彻党中央、国务院决策部署,确保重点工作落实。各地各部门要进一步提高政治站位,更加紧密地团结在以习近平同志为核心的党中央周围,高举中国特色社会主义伟大旗帜,以习近平新时代中国特色社会主义思想为指导,深入学习贯彻习近平总书记考察云南重要讲话精神,认真贯彻落实党中央、国务院决策部署和省委、省政府工作要求,齐心协力,攻坚克难,全面推进国务院《政府工作报告》各项重点工作任务落实。
二、强化组织领导,密切协同配合。各地各部门要进一步增强责任感、紧迫感,把责任扛在肩上,对各项工作早安排早部署,争取时间及早抓落实。要精心组织,落实工作责任制,细化时间表、路线图、优先序,把政府对人民的承诺变成促发展、惠民生的新成效。要加强沟通协商,形成工作合力,对跨领域跨部门跨地区事项,要加强协同配合,深入调研了解政策落实的进展情况、困难问题和成效经验,根据形势变化调整完善政策,有针对性地采取措施,确保政策落地见效。
三、提高工作效能,抓实督查督办。各地各部门要牢固树立“今天再晚也是早、明天再早也是晚”的效率意识,坚决扛起政治责任、领导责任、工作责任,按照职责分工,以钉钉子精神狠抓落实。要力戒形式主义、官僚主义,切实减轻基层负担。要加大监督问责力度,坚决防止和纠正推诿扯皮、敷衍塞责、不作为、乱作为。省政府督查室要建立国务院《政府工作报告》督查台账,定期对账督办,推动党中央、国务院重大决策部署不折不扣落到实处。
云南省人民政府办公厅
2022年4月17日
(此件公开发布)





























推荐内容
关于印发《江苏省补充耕地质量验收实施细则(试行)》的通知
2026-04-02
甘肃省农业农村厅关于印发《2026年农业种质资源保护与利用项目》实施方案的通知
2026-03-20
河南省农业农村厅关于印发《2026年河南省动物疫病强制免疫计划》的通知
2026-03-20
江西省农业农村厅关于公开征求《江西省加快构建“7+20+N”现代农业产业体系的实施意见(征求意见稿)》意见的公告
2026-03-20
江西省农业农村厅办公室 江西省财政厅办公室关于做好2026年农业产业融合发展项目申报工作的通知
2026-03-20
浙江省农业农村厅关于进一步规范实施饲料兽药行政许可委托下放事项的通知
2026-03-20
黑龙江省农业农村厅关于做好区域性的农机社会化服务中心建设项目申报工作的通知
2026-03-20
黑龙江省农业农村厅关于做好2026年农业产业融合发展项目申报工作的通知
2026-03-20
黑龙江省2026年优势特色产业集群、农业产业强镇推荐遴选结果公示
2026-03-20
辽宁省农业农村厅办公室关于印发2026年辽宁省农作物优良品种推介名录(粮油作物类)的通知
2026-03-20

