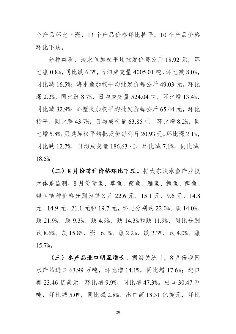
《2022年9月鲜活农产品供需形势分析月报》
来源:中国农业信息网
2022-10-25
2783 阅读
牛羊肉、禽肉、禽蛋、生鲜乳价格走强。受节日消费拉动,畜禽产品价格普遍上涨。9月份,牛肉集市均价每公斤87.72元,环比涨0.7%,同比涨2.7%;羊肉每公斤82.21元,环比涨1.0%,同比涨0.1%。鸡肉每公斤24.81元,环比涨2.3%,同比涨15.5%。鸡蛋每公斤12.43元,环比涨7.6%,同比涨11.2%。主产省生鲜乳平均收购价每公斤4.13元,环比涨0.2%,同比跌4.8%。
蔬菜价格季节性上涨。9月份,农业农村部监测的28种蔬菜全国平均批发价每公斤5.23元,环比涨9.8%,同比涨16.0%。分品种看,有20种价格环比上涨,其中,涨幅超过20%的有豆角(34.3%)、青椒(33.4%)、莴笋(32.9%)、西葫芦(28.3%)、西红柿(24.5%)、菜花(24.4%)、白萝卜(24.0%)、茄子(23.2%)、生菜(21.9%)和大白菜(21.4%)。


































2022年9月鲜活农产品供需形势分析月报.pdf
3.39MB 2022-10-25
附件下载
2022年9月鲜活农产品供需形势分析月报.pdf
3.39MB 2022-10-25
推荐内容

小蜂观察:2025年甘肃省农业产业简析
2026-04-01

《农小蜂:全国农产品批发市场价格行情监测周报(2026年第12周)》
2026-03-30

小蜂观察:2025年云南省昆明市水禽特色产业简析
2026-03-30

小蜂观察:2025年湖南省农业产业简析
2026-03-30

小蜂观察:2026年甘肃省临夏州临夏县牛羊全产业链简析
2026-03-24

小蜂观察:2026年广东省汕头市狮头鹅产业简析
2026-03-24

小蜂观察:2026年河南省驻马店市正阳县肉牛产业简析
2026-03-23

《农小蜂:全国农产品批发市场价格行情监测周报(2026年第11周)》
2026-03-23
山西省农业农村厅关于印发全省动物疫病强制免疫计划(2026-2030年)的通知
2026-03-20
金融监管总局 财政部 农业农村部关于加强协作促进生猪保险高质量发展的通知
2026-03-19

