关于印发《2023年玉米收获机质量调查和收获损失率调查实施方案》的通知
来源:农业农村部农业机械化总站质量监测处
2023-06-09
1812 阅读
关于印发《2023年玉米收获机质量调查和收获损失率调查实施方案》的通知
农机化总站〔2023〕95号
内蒙古自治区农牧业技术推广中心、吉林省农业机械化管理中心、黑龙江省农业机械试验鉴定站、山东省农业机械技术推广站(山东省农业机械试验鉴定站)、山西省农业机械发展中心、陕西省农业机械鉴定推广总站、甘肃省农业机械化技术推广总站、宁夏回族自治区农业机械化技术推广站、新疆维吾尔族自治区农牧业机械产品质量监督管理站:
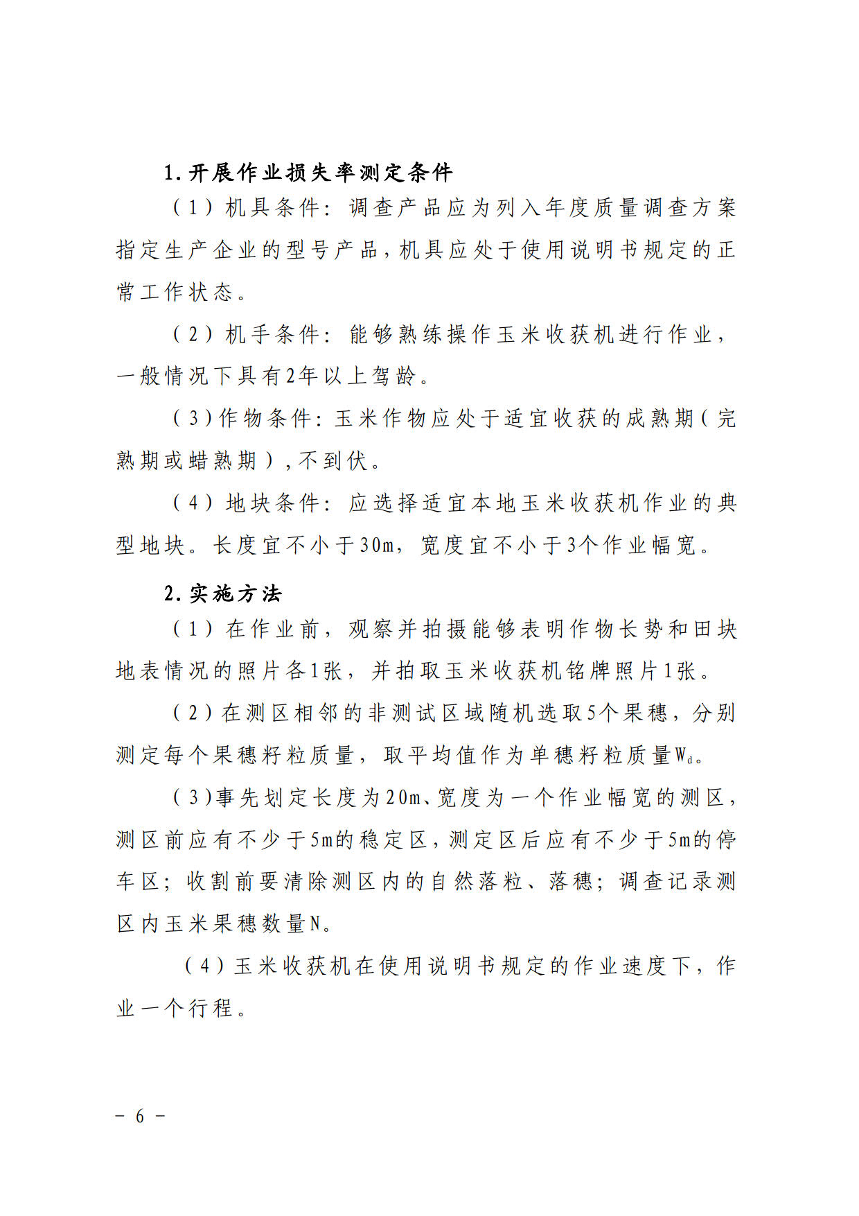
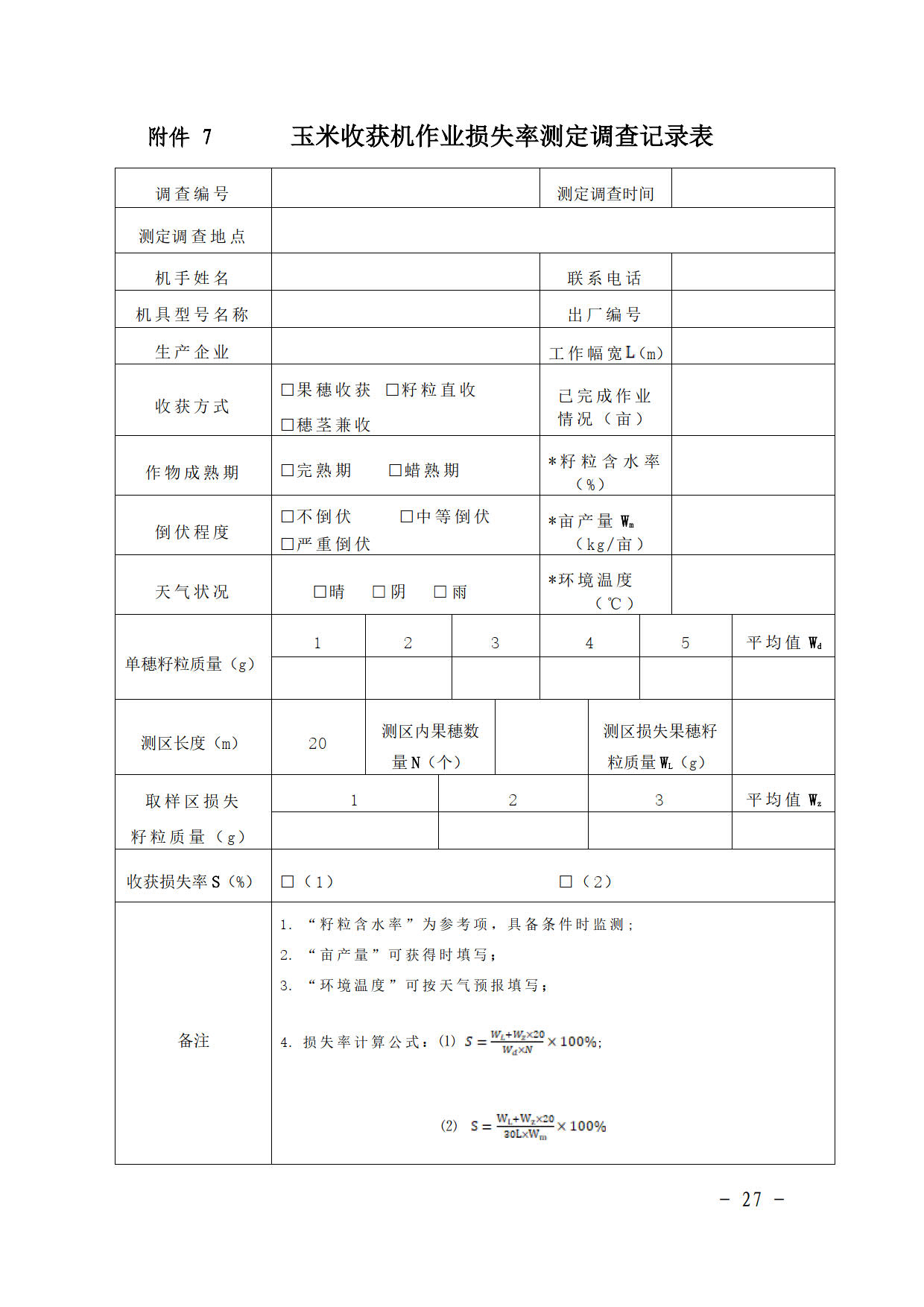
为深入贯彻落实党的二十大精神,助力夯实粮食安全根基,助推农机化高质量发展,农业农村部决定今年以部省联动方式,在内蒙古、吉林、黑龙江、山东、山西、陕西、甘肃、宁夏、新疆等9省(区)开展玉米收获机质量调查和收获损失率调查。旨在掌握在用玉米收获机整体质量水平,维护购机农民的合法权益,重点对收获损失率等作业质量开展入户调查和田间调查,了解该类产品使用现状,查找问题,寻求对策,推动企业创新产品,助力粮食稳产增产夺丰收。
按照《农业农村部农业机械化管理司关于下达2023年农业机械质量调查计划的通知》(农机管〔2023〕23号)要求,我站组织制定了《2023年玉米收获机质量调查和收获损失率调查实施方案》(以下简称“实施方案”),该实施方案已获农业农村部农业机械化管理司批复同意。现将实施方案印发你们,请严格按照方案要求,按期完成相关任务。
农业农村部农业机械化总站
2023年6月6日
































【查看政策原文:关于印发《2023年玉米收获机质量调查和收获损失率调查实施方案》的通知】
关于印发《2023年玉米收获机质量调查和收获损失率调查实施方案》的通知.pdf
1.44MB 2023-06-09
附件下载
关于印发《2023年玉米收获机质量调查和收获损失率调查实施方案》的通知.pdf
1.44MB 2023-06-09
推荐内容
海南省农业农村厅 海南省财政厅关于印发2026年区域农机社会化服务中心建设实施方案的通知
2026-02-28
安徽省农业农村厅 安徽省财政厅关于印发《安徽省农机创新产品补贴试点工作方案》的通知
2026-02-27
湖南省农业农村厅关于加力推进水稻机插机抛保障粮食安全的通知
2026-02-05
山东省农业农村厅第二批省级区域农机社会化服务中心公示名单
2025-12-22
云南省农业农村厅关于发布云南省区域农机社会化服务中心名录的通告
2025-12-22
四川省农业农村厅关于公布第二批省级区域农机社会化服务中心的通知
2025-12-22
关于印发《湖南省农机装备产业高质量发展三年行动计划(2025—2027年)》的通知
2025-12-15

小蜂观察:2025年福建省永泰县油茶产业机械化简析
2025-11-07
农业农村部 工业和信息化部关于加快农机创新产品中试验证和熟化应用的意见
2025-09-08
一图读懂《黑龙江省支持高端智能农机装备产业高质量发展若干政策措施》
2025-08-05

