湖北省人民政府办公厅关于进一步加强高标准农田建设的实施意见
鄂政办发〔2023〕19号
各市、州、县人民政府,省政府各部门:
为全面落实粮食安全党政同责,全方位夯实粮食安全根基,提高粮食综合生产能力,保障粮食和重要农产品稳定安全供给,经省政府同意,现就加强高标准农田建设提出如下实施意见。
一、总体要求
(一)指导思想。以习近平新时代中国特色社会主义思想为指导,认真落实党中央、国务院决策部署和省委、省政府工作要求,切实扛稳粮食安全重任,紧紧围绕乡村振兴战略,实施藏粮于地、藏粮于技,以推动高质量发展为主题,以提高粮食综合生产能力为目标,以解决高标准农田建设中存在的突出问题为抓手,以“认识前瞻化、项目标准化、建设工程化、监管程序化、质量产能化”为基本思路,健全投入保障、激励约束等机制,将高标准农田建设与发展壮大农业龙头企业,与发展农业适度规模经营结合起来,完善农田基础设施,推动形成高效的现代农业体系。
(二)目标任务。到2025年,累计建成4689万亩高标准农田,改造提升474万亩以上,稳定保障500亿斤以上粮食产能;到2030年,累计建成5309万亩高标准农田,改造提升1264万亩以上;到2035年,5950万亩永久基本农田全部建成高标准农田,粮食等重要农产品安全保障能力不断增强,为农业强省建设提供有力支撑。
二、强化源头整合
(三)完善规划布局。全面摸清各地“十二五”以来高标准农田建设底数,结合“三区三线”划定最新成果、《湖北省高标准农田建设规划(2022-2030年)》等,省级层面编制将永久基本农田全部建成高标准农田的行动方案,明确建设布局,细化落实到2035年的建设任务。各市县全面对接省级行动方案和规划,因地制宜制定本地高标准农田建设实施方案。禁止在严格管控类耕地、自然保护地及生态保护红线内区域、退耕还林区、退牧还草区、河流、湖泊、水库水面及其保护范围等区域建设高标准农田。(责任单位:省农业农村厅、省发改委、省自然资源厅、省生态环境厅、省水利厅、省交通运输厅、省林业局、国网湖北省电力公司,相关市、州、县人民政府)
(四)加强统筹整合。各地要将高标准农田建设与流域综合治理、全域国土综合整治、大中型灌区建设、农文旅产业发展等相统筹,与培育和引进农业龙头企业、建立完善农村土地流转机制、发展适度规模经营、推广高效生产模式、提高农田收益等有机结合,整合涉农资金、统筹农田水利和设施建设,实现“各炒一盘菜、共办一桌席”,发挥项目建设最大效益。注重建设优先序,优先在永久基本农田保护区、粮食生产功能区、重要农产品保护区和大中型灌区开展高标准农田建设,优先在干部群众积极性高、地方投入能力强的地区开展高标准农田建设,优先支持脱贫地区建设高标准农田,积极支持种粮大户、家庭农场、农民合作组织等新型农业经营主体建设高标准农田。采取农户自愿互换并地、承包地“确权不确地”等方式,先流转土地,再统一规划;先平田整地,再配套建设基础设施,实现碎田变整田、小田变大田。省级开展整县推进试点示范,县级开展精品项目试点示范,打造一批布局合理、上下衔接、层次分明和带动能力强的示范样板。(责任单位:省农业农村厅、省发改委、省财政厅、省自然资源厅、省水利厅、省交通运输厅、省文旅厅、省林业局、省乡村振兴局,相关市、州、县人民政府)
(五)建立动态项目库。根据“科学论证、合理排序、动态管理”原则,省市县要建立三级项目储备库,实行动态管理,对已入库因情况变化不符合要求的,及时出库;对符合入库要求的,按程序及时入库,每年第一季度更新调整一次,形成“储存一批、开工一批、建设一批、竣工一批”的滚动接续机制。新建项目入库每个单元集中连片规模原则上在500亩以上,改造提升项目入库每个单元集中连片规模原则上在1000亩以上。自2023年起,优先在永久基本农田上实施新建项目,没有入库的项目一律不予批复。(责任单位:省农业农村厅、省自然资源厅、省水利厅、省财政厅,相关市、州、县人民政府)
三、完善标准体系
(六)完善建设标准。对标《高标准农田建设通则》(GB/T30600-2022),区分平原、丘陵、山区等类型,制定田块整治、土壤改良与配肥、灌溉与排水、田间道路、农田防护与生态环境保护、农田输配电、科技服务、管护利用等8个方面的工程建设标准和建设定额标准,细化高标准农田建设标准的评价指标,确保高标准农田达到田成方、路成网,林成行、渠相连,旱能灌、涝能排、渍能降,机能通、电保障的标准。(责任单位:省农业农村厅、省市场监管局、省自然资源厅、省水利厅、省林业局、国网湖北省电力公司,相关市、州、县人民政府)
(七)完善质量标准。根据《湖北省高标准农田建设规划(2022-2030年)》明确的耕地质量等级提高0.5等以上、新建高标准农田提高粮食综合产能100公斤/亩、改造提升高标准农田提高粮食综合产能80公斤/亩的要求,结合国家通则规定和我省高标准农田建设经验,制定高标准农田8个方面的质量标准,确保高标准农田稳产高产。积极开展吨粮田创建工作。(责任单位:省农业农村厅、省市场监管局、省自然资源厅、省水利厅、省林业局,相关市、州、县人民政府)
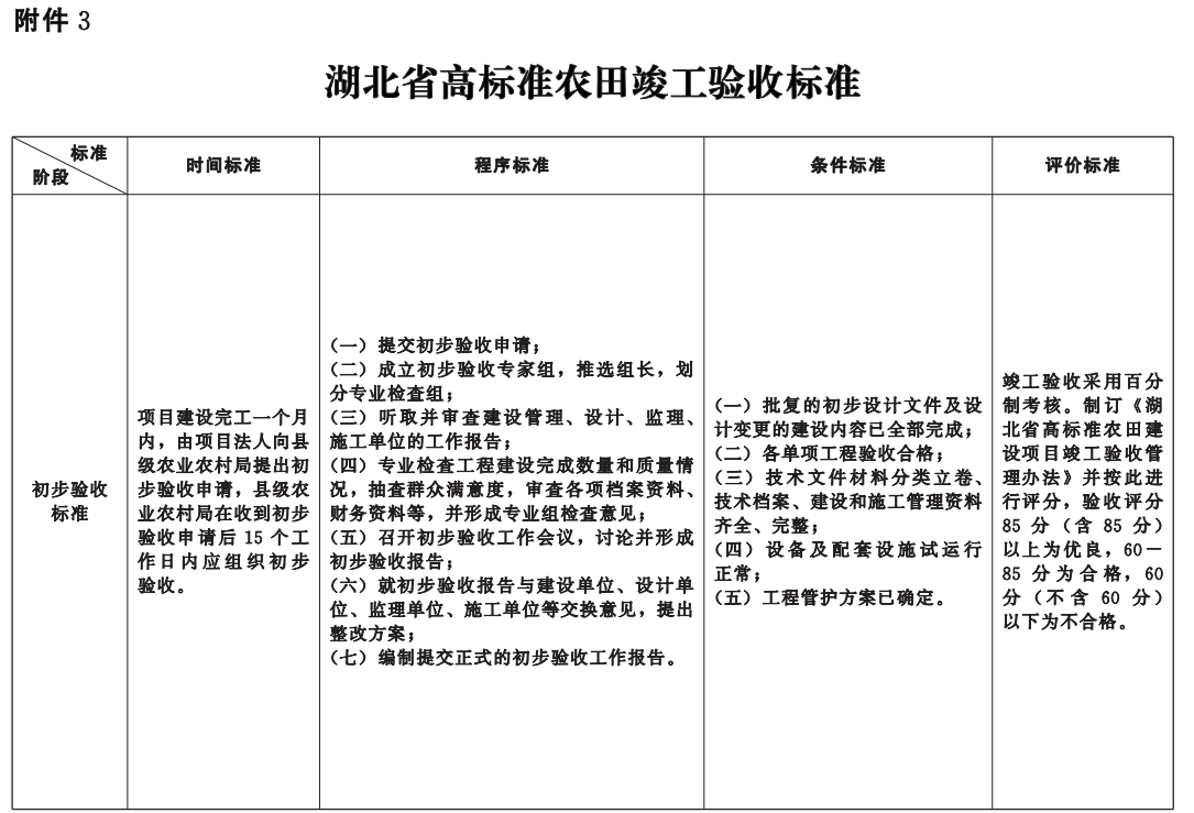
(八)完善验收标准。区分初步验收、竣工验收、抽查验收等不同阶段,制定高标准农田建设项目验收的时限、程序、条件和评价标准,规范开展核实现场、查阅档案、测试运行、实地走访等工作,明确参建单位和省市县农业农村部门验收责任,确保验收工作质量。(责任单位:省农业农村厅、省市场监管局、省自然资源厅、省水利厅、省林业局、国网湖北省电力公司,相关市、州、县人民政府)
四、坚持工程化推进
(九)优化项目准备流程。及时分解下达农业农村部安排我省的年度建设任务,推动市县用好项目储备库,提前开展初步设计、项目审批等前期工作,避免出现“钱等项目”现象。依法依规建立高标准农田建设审批“绿色通道”,采取在线编报、网上评审、电子招标等方式,简化报批材料,优化审批程序,缩短项目准备周期。(责任单位:省农业农村厅、省发改委、省财政厅,相关市、州、县人民政府)
(十)加强项目实施调度。加强项目进度监测,推动项目程序化、精细化、标准化实施,用好全国农田建设综合监测监管平台,准确掌握项目开工、项目实施、资金拨付等情况。对项目开工滞后、进度不及预期的,采取发函督促、实地督导等硬手段、硬措施,确保项目当年立项、当年实施、按时完工。(责任单位:省农业农村厅、省财政厅,相关市、州、县人民政府)
(十一)加快项目竣工验收。项目完工并具备验收条件后,县(市、区)农业农村部门要及时组织初步验收。市(州)农业农村部门要在项目完工后半年内组织完成竣工验收。省级农业农村部门选择部分县(市、区)开展三个月内完成竣工验收试点,及时总结推广经验做法,提升验收工作质效。竣工验收中发现建设任务未完成、工程质量存在问题的要坚决整改,未完成整改的不得颁发竣工验收合格证书。(责任单位:省农业农村厅、省发改委、省自然资源厅、省水利厅、省林业局、国网湖北省电力公司,相关市、州、县人民政府)
五、严格全生命周期监管
(十二)严格事前资格审查。严把从业机构资质审查关,杜绝无资质或资质不符合要求的勘察、设计、施工和监理等机构承接相关业务。严格项目申报资料审查,重点审查前置要件是否真实完整,申报材料是否真实准确、符合建设要求,县(市、区)农业农村部门要会同相关部门对项目进行现场踏勘,并出具审查意见。(责任单位:省农业农村厅、省发改委、省自然资源厅、省水利厅、省林业局、省公共资源交易监管局,相关市、州、县人民政府)
(十三)严格事中质量管理。严格执行项目法人责任制、招标投标制、建设监理制、合同管理制等制度。细化施工质量要求,项目建设主体(法人)和施工单位要严格按照技术规范和项目初步设计要求开展建设,把好材料设备进场关,做好隐蔽工程施工、单项工程验收等关键环节质量管理。严禁将工程转包和违法分包,严防严查严处偷工减料、施工程序不规范、监理工作不到位等影响工程质量行为。建立高标准农田建设质量负面清单,将出现负面清单情形的参建单位及时纳入“黑名单”管理。(责任单位:省农业农村厅、省自然资源厅、省水利厅、省林业局、国网湖北省电力公司、省公共资源交易监管局,相关市、州、县人民政府)
(十四)严格建后核查与管护。项目竣工后,及时对项目进行监督检查、复核审查,定期开展质量“飞检”和省级抽验。按照“谁使用、谁管护,谁受益、谁管护”的原则,建立政府引导、行业部门监管,村级组织、受益农户、新型农业经营主体和专业管理机构、社会化服务组织等共同参与的管护机制和体系。水利部门联合农业农村部门对全省农田水利工程运行管护情况进行监管。鼓励有条件的地方通过政府购买服务方式,调动受益主体管护积极性,确保建成的工程设施在设计使用期限内正常运行。(责任单位:省农业农村厅、省水利厅、省自然资源厅,相关市、州、县人民政府)
(十五)加强信息化管理。全面采集高标准农田建设立项、实施、验收、使用、上图入库等历史数据,运用遥感监控、“互联网+”、大数据等现代信息技术,构建省级高标准农田信息监测管理平台,建成全省高标准农田建设“一张图”和监管系统,绘制全省耕地底数、规划布局、上图信息“三色图”,实现与国土“一张图”、水利“一张图”无缝对接、资源共享。各地要按照标准化建设、现代化装备、智能化应用、规范化管理的建设标准,开展智慧农田、绿色农田和数字农田建设示范,通过信息化数字化手段提升监管水平。(责任单位:省农业农村厅、省通信管理局、省自然资源厅、省水利厅,相关市、州、县人民政府)
六、加强资金保障
(十六)加大财政投入。省级财政承担地方财政投入高标准农田建设的主要支出责任,县(市、区)落实本级财政支出责任。自2023年开始,新建高标准农田项目亩均投入标准不低于2000元,在中央财政稳定投入的基础上,省级财政补助600元,县级投入400元;改造提升项目亩均投入标准不低于1300元,其中省级财政补助390元,县级投入260元。省级财政补助资金由省财政厅从“新增建设用地土地有偿使用费”“耕地开垦费”“土地出让收入”中筹措予以解决。市县可从土地出让收入中,安排一定额度或比例的资金用于高标准农田建设。市(州)要保障市级农业农村部门开展高标准农田建设审核批复、竣工验收、督查指导等相关工作经费。鼓励有条件的市县,在国家确定的投资标准基础上,进一步加大财政投入,提高项目投资标准。省级统筹相关资金,对市县农田水利工程建后管护给予适当补助。市县要落实高标准农田建后管护投入管理的主体责任。(责任单位:省财政厅、省农业农村厅、省自然资源厅、省水利厅,相关市、州、县人民政府)
(十七)强化多元投入。发挥政府投入引导和撬动作用,采取直接补助、以奖代补、贷款贴息等多种方式支持高标准农田建设,引导金融机构加大信贷投放力度。鼓励地方政府在债务限额内发行债券支持符合条件的高标准农田建设。鼓励金融机构开展高标准农田建设融资模式创新,探索“农地+产业导入”“农地+整体推进”等高标准农田建设投融资新模式。鼓励商业保险机构开展高标准农田建后管护金融保险服务试点,探索形成保险公司“保管”、专业委托“代管”、受益主体“自管”的建管模式。(责任单位:省财政厅、人行武汉分行、湖北银保监局、省农业农村厅,相关市、州、县人民政府)
(十八)完善新增耕地指标调剂收益使用机制。优化高标准农田建设新增耕地和新增产能的核定流程、核定办法,做好新增耕地上图入库和粮食产能申报认定。高标准农田建设项目产生的新增补充耕地指标可用于省级耕地占补平衡统筹和跨区域调剂,新增补充耕地指标收益的50%可用于高标准农田建设和债券偿还、贴息等。(责任单位:省自然资源厅、省农业农村厅、省财政厅,相关市、州、县人民政府)
七、强化组织保障
(十九)明确建设责任。严格落实省负总责、市县抓落实的工作机制,明确县级主体责任,统筹抓好规划实施、项目建设、资金保障、监督评价和运营管护等工作。农业农村部门要全面履行好农田建设集中统一管理职责,发改、财政、自然资源、水利、交通运输、电力等相关部门要按照职责分工,密切配合,做好规划指导、资金投入与评价、新增耕地新增产能核定、水资源利用和管理等工作,协同推进高标准农田建设。(责任单位:省农业农村厅、省发改委、省财政厅、省自然资源厅、省生态环境厅、省水利厅、省交通运输厅、省文旅厅、省林业局、省公共资源交易监管局、省通信管理局、国网湖北省电力公司,相关市、州、县人民政府)
(二十)严格考核评估。将高标准农田建设情况纳入耕地保护和粮食安全责任制考核,增加其在乡村振兴战略实绩考核中的权重。强化考核结果运用,对完成任务好的地方给予通报表扬、落实省级奖励资金,对未完成任务的通报约谈,将考评结果作为下一年度高标准农田建设任务分配的重要依据。加强农田建设项目管理风险防控工作,落实项目工程质量终身负责制,确保建成的高标准农田地力提升、产能提高,经得起历史检验。(责任单位:省农业农村厅、省财政厅、省发改委、省自然资源厅、省生态环境厅、省水利厅、省交通运输厅、省林业局、省公共资源交易监管局、省通信管理局、国网湖北省电力公司,相关市、州、县人民政府)
(二十一)严守保护利用底线。坚持良田粮用原则,高标准农田原则上全部用于粮食生产。已建高标准农田种植非粮作物的,引导农户逐步调整用于种粮。各级自然资源、农业农村等主管部门要加强衔接、密切配合,形成工作合力,坚决遏制耕地“非农化”,防止永久基本农田“非粮化”,已建成的高标准农田要及时划为永久基本农田,不得毁损、擅自占用或改变用途,不得在高标准农田上从事林果业及挖塘养鱼、非法取土等破坏耕作层的行为。严格耕地占用审批,依法批准占用的高标准农田要及时补充,确保高标准农田数量不减少、质量不降低。对水毁等自然损毁的高标准农田,要纳入年度建设任务,及时进行修复或补充。探索合理耕作制度,实行用地养地相结合,加强后续培肥,防止地力下降。严禁将不达标污水、生活垃圾、工业废弃物等排放、倾倒、堆存到农田。(责任单位:省自然资源厅、省农业农村厅、省生态环境厅、省水利厅,相关市、州、县人民政府)
附件:
1.湖北省高标准农田建设标准
2.湖北省高标准农田质量标准
3.湖北省高标准农田竣工验收标准
2023年6月10日









【查看政策原文:湖北省人民政府办公厅关于进一步加强高标准农田建设的实施意见】

