河南省农业农村厅关于印发《河南省高标准农田示范区建设指南(第三版)》的通知
各省辖市、济源示范区农业农村局(农委):
经省政府同意,现将《河南省高标准农田示范区建设指南(第三版)》印发给你们,请结合工作实际参考使用。
原《河南省高标准农田示范区建设指南》(豫农文〔2022〕366号)自动废止。
河南省高标准农田示范区建设指南(第三版)
2023年6月15日
河南省高标准农田示范区建设指南(第三版)
前 言
为贯彻落实《中共河南省委河南省人民政府关于牢记领袖嘱托扛稳粮食安全重任的意见》(豫发〔2022〕32号)《河南省高标准农田示范区建设实施方案》(豫政办〔2022〕92号),结合《中共河南省委农村工作领导小组办公室关于规范高标准农田示范创建 切实杜绝形式主义问题的通知》(豫农领办文〔2021〕45号)要求,有序推动1500万亩示范区规划任务落地实施,省农业农村厅委托有关技术单位编制了《河南省高标准农田示范区建设指南(修订)》(豫农文〔2022〕366号)。
根据省政府要求,在深入总结全省高标准农田示范区建设实践、充分借鉴外省市经验做法的基础上,省农业农村厅组织有关技术单位对《河南省高标准农田示范区建设指南(修订)》(豫农文〔2022〕366号)进行了修订完善,进一步明确了分区域建设重点,增加了示范区内种子质量提升工程、村庄环境整治工程,以及工程质量管理和运营管理等内容,供各地、各有关单位参考使用。
第一章 总体要求
一、指导思想
坚持以习近平新时代中国特色社会主义思想为指导,深入实施“藏粮于地、藏粮于技”战略,围绕提高粮食产能核心目标,聚焦耕地、种子、水利、生态、信息化运营和农机农技服务等关键点,按照建设标准化、装备现代化、应用智能化、经营规模化、管理规范化、环境生态化“六化”要求,集中连片建设高标准农田升级版,着力提升耕地地力、提高农业灌溉效率、改善农田生态环境,全方位夯实粮食稳产增产根基,为加快建设农业强省和推进农业高质量发展提供支撑。
二、基本原则
规划引领,科学布局。注重规划衔接,坚持集中连片、规模开发,科学规划示范区建设。重点在粮食生产功能区布局建设高标准农田示范区。
提高标准,示范带动。按照适度超前理念,充分适应现代农业发展需要和防灾减灾要求,全面提高建设标准。结合当地资源禀赋,因地制宜推行分区域建设模式,开展多种模式示范。
政府主导,多方参与。落实政府责任,强化政府投入保障。积极支持和引导国有企业、金融机构和社会资本参与建设和运营管理。
聚焦重点,注重实效。提高建设资金使用效益,重点用于提升粮食产能。注重建设实效,切实杜绝形式主义,不搞脱离实际的“形象工程”。
资源节约,融合发展。坚持良田粮用、集约节约用地原则,工程建设既要满足功能需要,又要最大限度减少占用耕地。探索推动良种、良法、良制、良田、良机“五良”融合共促,实现粮食高产增效。
绿色生态,耕地健康。坚持绿色发展理念,加强水土资源节约利用和生态环境保护,强化耕地质量保护与提升,防止土壤污染,改善农田生态,提升农业可持续发展能力。
完善机制,长效运行。坚持“投融建运管”一体化推进,构建多元投入、多方受益的利益联结机制,实现工程建设高质高效、运营维护长效运行、工程设施长久发挥效益。推进数字农田建设,赋能提高农业全要素生产率。
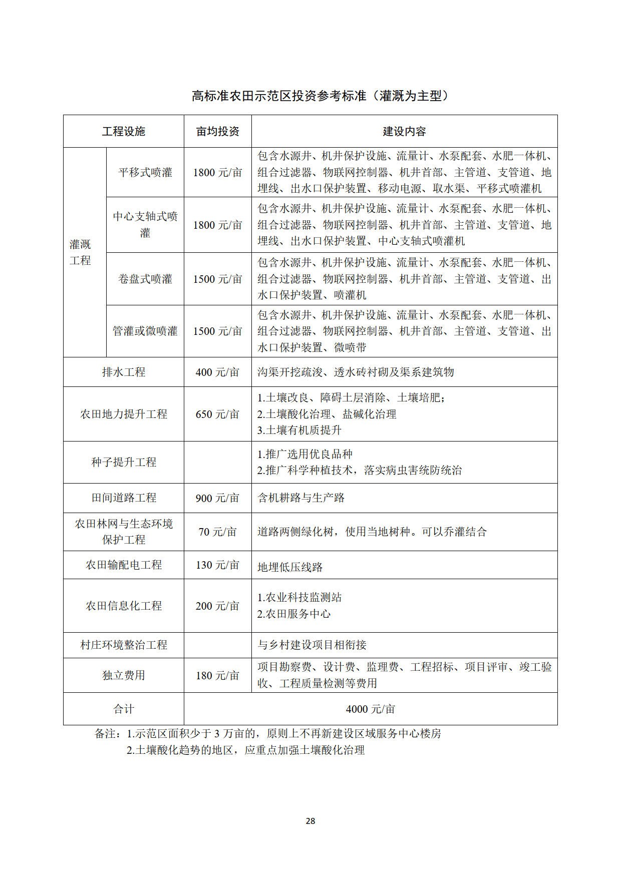
三、投资标准
结合各地自然资源禀赋和农田基础设施条件,合理确定投资标准,在新建高标准农田项目区域实施的高标准农田示范区项目亩均投资一般不低于4000元,在改造提升高标准农田项目区域实施的高标准农田示范区项目亩均投资一般不低于3000元。
四、项目选区
高标准农田示范区重点选择在粮食生产功能区内。建设区域农田应相对集中、土地平整、水土资源禀赋较好、交通便利、无潜在地质灾害,单个项目一般不低于10000亩。建设区域外有相对完善的、能直接为建设区提供保障的基础设施。
高标准农田示范区禁止区域包括:严格管控类耕地,生态保护红线内区域,退耕还林区,河流、湖泊、水库保护范围等区域。一般应远离化工(厂区)园区1000米以上,避免重金属等污染。




































