近年来我国高度重视公共服务体系建设,在工业主管部门的相关文件中多次提出了建设中小企业技术创新服务体系,建立行业性、区域性公共服务平台的思路,并纳入各类资金资助专项予以重点支持。全国各地相关部门也开始部署建设各类产业公共服务平台,中小企业发展公共服务平台等,为产业发展提供共性基础设施和环境。根据产业发展的不同阶段,所需要的公共服务数量、内容也有所不同,因此组建公共服务平台的方式、运行机制也要预制相适应。本文以《国民经济行业分类》及其派生性分类为基础,分析国民经济各部门、各环节、各要素、各方面的相互联系,旨在将大量、丰富的国民经济核算资料分门别类地加工整理,使之与产业公共平台服务相互对应,从而实现产业公共服务平台的条理化、系统化。1.产业公共服务的内涵及发展趋势
产业公共服务是一种经济性公共服务,是指政府、非营利性组织、公立机构等为促进产业(企业)发展而提供的各种服务,它是促进国民经济和社会发展的重要方式和手段。
在政府指导下,以产业公共服务为目标,由各类产业公共服务机构为企业提供公共产品与服务项目。产业公共服务机构既包括了特定行业领域(或技术领域)的专业性产业公共资源平台,也包括了各类综合性产业服务平台,其服务内容包括:技术创新服务、检验检测服务、创业孵化服务、投融资担保服务、信息服务、人员培训服务、管理咨询服务、公共设施共享服务等。产业公共服务提供了产业发展所需的各类要素,为产业发展营造了良好的共性基础和生态环境,有效的促进了企业创新和产业发展。“十四五”期间,我国经济已由高速增长进入中高速增长区间,创新驱动、转型发展、结构调整、协调发展、环境保护等方面的压力和需求前所未有,广大企业尤其是中小企业对技术改造和转型升级的服务需求日益增大,特别是关键核心技术受限带来的产业链、供应链安全问题凸显,技术改造和工业转型升级的内涵不断扩大,已经由单个企业的改造发展到整个产业需求的内涵也在不断延伸和扩展,这对产业公共服务机构的服务能力也提出了更高的要求。在此背景下,产业公共服务逐步向平台化、网络化、专业化、体系化的方向发展。2.发展产业公共服务的作用及意义
产业公共服务涉及农业、工业、服务业等各个领域,加快发展产业公共服务,可以有效激发内需潜力、带动扩大社会就业、持续改善人民生活,有利于引导企业打破“大而全”、“小而全”的格局,进一步分离和外包非核心业务,加快实体经济向价值链中高端延伸。加快发展产业公共服务,提升其现代化水平,可以从供给和需求两方面促进经济结构调整和产业结构的优化升级:一是推动服务业供给总量的增加和结构的优化;二是有利于推动需求结构的改善,产业公共服务投入效率的提高将有利于减少经济增长对高投资和高资本积累的依赖,增加人力资本积累,从而有益于改变投资率畸高、消费率偏低的局面。随着我国参与国际分工深度和广度的日益提高,在参与经济全球化过程中获益匪浅。但总体上看,我国在国际产业链条中处于中低端,国际分工和贸易的利益更多地流向发达成员,我国直接获益相对较少。其原因在于发达国家的跨国公司凭借其先进的生产性服务业特别是高水平的研发和市场营销能力控制了全球生产网络和价值链,取得了支配权。我国如能尽快提升产业公共服务水平,将有利于逐步改变这一局面,推动我国参与国际竞争战略从单纯依靠廉价劳动力的静态比较优势模式向发挥人力资源综合优势和培育人力资本的动态竞争优势模式转变,逐步进入和战略国际产业链的中高端环节,从而能够在参与国际分工和交换中获得更大化利益。产业公共服务的发展和创新对我国增强自主创新能力、建设创新型国家尤其具有关键意义。一是现代工业和制造业已经广泛融入研发、产品设计、品牌策划等生产性服务业成分,对企业技术进步和创新有直接作用;二是现代市场营销服务不仅可以发现市场需求,还具有创造市场需求的功能,对于企业开展市场需求导向的创新活动具有重大影响;三是现代金融服务和专业服务等都是企业创新必不可少的条件;四是现代物流和供应链管理等广泛应用了信息技术成果,是产业创新链条的重要组成部分。加快产业公共服务的现代化,有利于我国摆脱旧型工业化道路,转变经济增长方式,走新型工业化道路。一是为新型工业化提供高水平的生产性服务业中间投入,占领经济价值链的中高端环节,不断挖掘经济效率提高的源泉;二是有利于加快现代信息技术成果在整个社会再生产过程的应用,促进产业技术进步和创新,更好地实现以信息化带动工业化;三是创新和效率提高以及产业结构向服务业升级,将大大降低经济增长对资源投入的依赖,提高资源使用效率,从而有利于建设资源节约型和环境友好型经济,实现经济的可持续发展。以《国民经济行业分类》及其派生性分类为基础,分析国民经济各部门、各环节、各要素、各方面的相互联系,旨在将大量、丰富的国民经济核算资料分门别类地加工整理,使之与产业公共平台服务相互对应,从而实现产业公共服务平台的条理化、系统化。1.国民经济行业分类
我国《国民经济行业分类》是依据ISIC基本原则建立的国家统计分类标准,明确规定了全社会经济活动的分类与代码,适用于统计、规划、财政、税收、工商等国家宏观管理中对经济活动的分类,并用于信息处理和信息交换,是经济管理和统计工作的基础性分类。2017年版《国民经济行业分类》的发布实施,及时、准确地反映我国经济新常态和产业结构转型升级涌现出来的新产业、新业态、新商业模式,监测经济增长动力转换进程,反映“中国制造2025”战略和国家“互联网+”行动计划实施情况,提供更好的统计信息服务奠定了标准基础,并为派生产业分类提供了可操作的基础行业分类。2.国民经济行业派生性分类
派生产业是指在国民经济核算基本概念和基本分类的基础上,通过对某些基本概念的扩展和某些基本分类的重新组合,以及改变处理方法等,对国民经济中某些领域的活动或与国民经济有密切关系的领域进行详细的描述,以满足特定类型分析和专门领域管理的需要。为不断适应经济社会发展的新形势、新变化,相关部门制定了高技术产业(制造业)分类、高技术产业(服务业)分类、文化及相关产业分类、国家科技服务业统计分类、战略性新兴产业分类、知识产权(专利)密集型产业统计分类等派生性统计分类标准,以下结合产业集群中产业公共服务所涉及分类做出简要介绍。为科学界定生产性服务业范围,建立生产性服务业统计调查监测体系,制定本分类。本分类的范围包括为生产活动提供的研发设计与其他技术服务,货物运输、通用航空生产、仓储和邮政快递服务,信息服务,金融服务,节能与环保服务,生产性租赁服务,商务服务,人力资源管理与职业教育培训服务,批发与贸易经纪代理服务,生产性支持服务。最新版的《生产性服务业统计分类(2019)》中大类共有10个,中类共有35个,小类共有171个。战略性新兴产业是指以重大技术突破和重大发展需求为基础,对经济社会全局和长远发展具有重大引领带动作用,成长潜力巨大的产业,是新兴科技和新兴产业的深度融合,既代表着科技创新的方向,也代表着产业发展的方向,具有科技含量高、市场潜力大、带动能力强、综合效益好等特征。最新版《战略性新兴产业分类(2018)》于2018年10月12日国家统计局第15次常务会议通过,由此前的7个大类增至9个大类,分别为新一代信息技术产业、高端装备制造产业、新材料产业、生物产业、新能源汽车产业、新能源产业、节能环保产业、数字创意产业、相关服务业。其中,第一层共有9个类别,第二层有40个类别,第三层有189个类别,第四层有166个类别。高技术产业是指研发投入大、产品附加值高、国际市场前景良好的技术密集型产业,具备智力性、创新性、战略性和资源消耗少等特点。高技术产业(服务业)是采用高技术手段为社会提供服务活动的集合,包括信息服务、电子商务服务、检验检测服务、专业技术服务业的高技术服务、研发与设计服务、科技成果转化服务、知识产权及相关法律服务、环境监测及治理服务、其他高技术服务。其中,共有9个大类, 25个中类,97个小类。科技服务业是指运用现代科技知识、现代技术和分析研究方法,以及经验、信息等要素向社会提供智力服务的新兴产业。为科学界定科技服务业的统计范围,建立科技服务业统计调查制度,制定《国家科技服务业统计分类(2018)》,将科技服务业范围确定为:科学研究与试验发展服务、专业化技术服务、科技推广及相关服务、科技信息服务、科技金融服务、科技普及和宣传教育服务、综合科技服务等七大类。本分类共有7个大类,24个中类,88个小类。3.重点发展领域及方向
2014年,国务院印发《关于加快发展服务业促进产业结构调整升级的指导意见》(以下简称《指导意见》),这是国务院首次对生产性服务业发展做出的全面部署,明确了今后一段时期,我国生产性服务业重点发展研发设计、第三方物流、融资租赁、信息技术服务、节能环保服务、检验检测认证、电子商务、商务咨询、服务外包、售后服务、人力资源服务和品牌建设。《指导意见》明确了加快发展生产性服务业促进产业结构调整升级的主要方向:一是鼓励企业向产业价值链高端发展;二是推进农业生产和工业制造现代化;三是加快生产制造与信息技术服务融合。
图 2 国务院文件要求加快发展的生产性服务业重点领域为实现先进制造业和服务业更深层次的融合,工信部、发改委等十五部门于2019年印发了《关于推动先进制造业和现代服务业深度融合发展的实施意见》,于2020年7月15日发布了《十五部门关于进一步促进服务型制造发展的指导意见》。一系列政策和意见的出台为生产性服务业和制造业融合提供了政策性红利,有效推动了制造业转型升级。“生产性服务业”内涵和外延也随着经济社会发展不断变化,大力发展主要面向生产者的服务业,细化深化专业化分工,降低社会交易成本,提高资源配置效率成为首要目标。信息技术的发展使工业生产性服务业的虚拟化、网络化成为可能,这种服务方式也日益凸显其优越性,促进企业智能化水平明显提高。
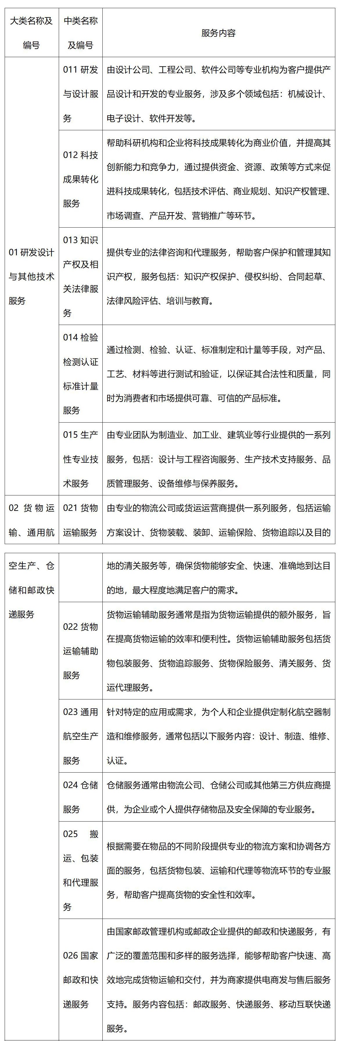
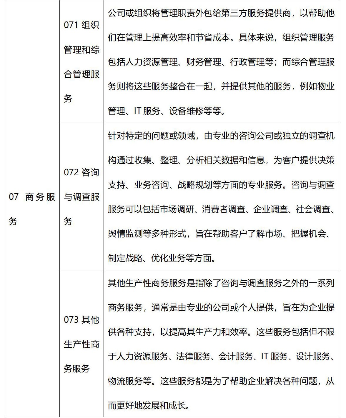
产业公共服务是产业集群企业发展的有效支撑,是一个开放、共享的多学科、多用户、多功能资源保障与服务系统,具有促进科技进步和社会经济发展的作用。如何在充分利用现有资源的基础上,积极构建面向产业集群的公共服务内容,是促进园区经济发展需要思考的一个课题。产业公共服务内容围绕生产性服务业的十大领域及战略性新兴产业、高技术产业(服务业)、国家科技服务业的相关领域,以服务区域产业核心“五要素”(政策、技术、资本、人才、供应)为目标,将大量、丰富的国民经济核算资料分门别类地加工整理,将服务内容梳理形成20个大类及56个中类,实现产业集群发展和公共服务业的互相促进。










基于以上服务内容分类依据,产业公共服务提供了产业发展所需的各类要素,为产业集群的发展营造了良好的共性基础与生态环境,有效的促进了企业创新和产业发展。通过公共服务平台可以为产业集群内企业提供基于网络的一站式服务,服务系统的建设必须与各类资源的特点相适应,从而使资源发挥最大效能。作为服务资源的汇聚地与服务实施的载体,产业公共服务平台面向集群企业的共性需求,以《国民经济行业分类》及其派生性分类为基础,高效地整合“内力”和“外力”资源,为企业提供全面的公共产品与服务,以提升产业集群的核心竞争力,促进产业集群的专业化分工、增强创新能力,提高企业之间的整体协调。