四川省人民政府办公厅关于印发四川省竹产业提升三年行动方案(2023—2025年)的通知
来源:四川省人民政府办公厅
2023-10-10
1115 阅读
四川省人民政府办公厅关于印发四川省竹产业提升三年行动方案(2023—2025年)的通知
川办发〔2023〕31号
有关市(州)、县(市、区)人民政府,省政府有关部门、有关直属机构,有关单位:
《四川省竹产业提升三年行动方案(2023—2025年)》已经省政府同意,现印发给你们,请结合实际认真组织落实。
四川省人民政府办公厅
2023年9月25日
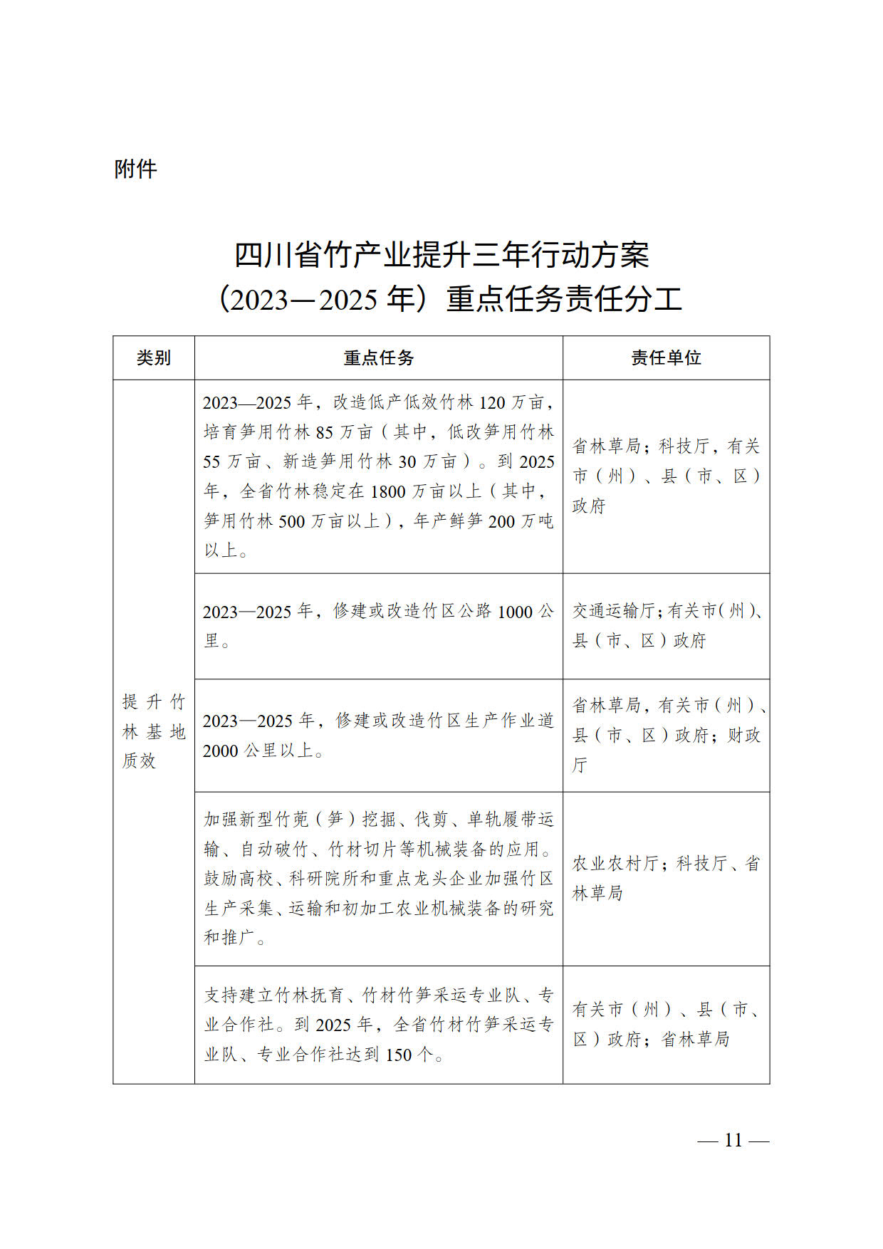
四川省竹产业提升三年行动方案 (2023-2025 年)
为深入贯彻落实习近平总书记对竹产业发展的重要指示精神,持续推进竹产业高质量发展和竹林风景线高质量建设,结合我省实际,制定本方案。














四川省竹产业提升三年行动方案(2023—2025年).pdf
543.69KB 2023-10-10
附件下载
四川省竹产业提升三年行动方案(2023—2025年).pdf
543.69KB 2023-10-10
推荐内容

小蜂观察:2025年湖南省怀化市芷江县竹产业简析
2026-03-31

小蜂观察:2025年云南省昌宁县林下经济产业简析
2026-03-16

小蜂观察:广东省广宁县洲仔镇甜笋产业简析
2026-03-10
云南省林业和草原局关于印发云南省林下经济“小品种大产业”物种参考目录(2025版)的通知
2026-01-16
广西壮族自治区林业局关于印发《广西集体林地经营权流转管理实施办法(试行)》的通知
2026-01-13

泰山板栗:高山珍品 香韵悠长
2026-01-06

小蜂观察:2024年福建省华安县竹产业简析
2026-01-04
黑龙江省人民政府办公厅关于印发《黑龙江省支持白桦树汁产业发展若干政策措施》的通知
2025-12-15
国家林业和草原局关于印发《国家林业和草原局关于促进林下经济发展的若干措施》的通知
2025-12-12

小蜂观察:河南省鄢陵县花木产业转型路径分析
2025-11-21

