山东省农业农村厅关于公布第一、三、五批家庭农场省级示范场监测合格名单的通知
来源:山东省农业农村厅
2023-11-10
1390 阅读
山东省农业农村厅关于公布第一、三、五批家庭农场省级示范场监测合格名单的通知
鲁农经字〔2023〕17号
各市农业农村局:
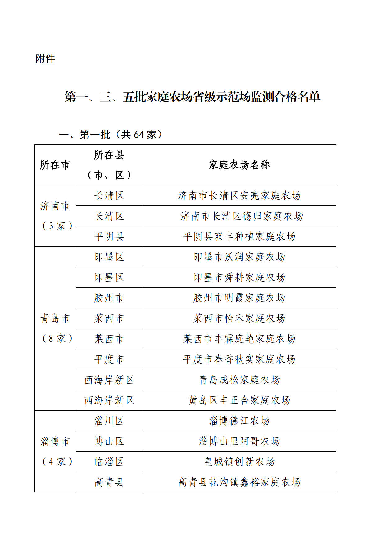
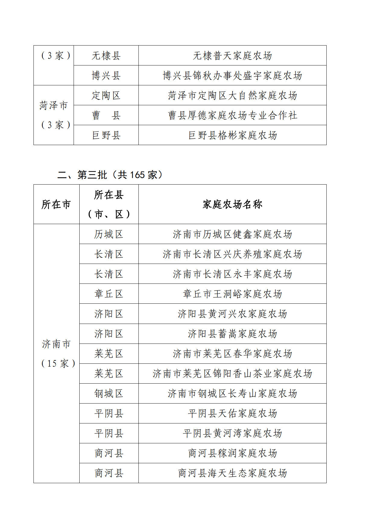
根据省农业农村厅《关于开展家庭农场省级示范场监测工作的通知》(鲁农经字〔2023〕10号),经县级监测、市级初审、省级审核公示,确定继续保留济南市长清区安亮家庭农场等456家第一、三、五批家庭农场的省级示范场资格,现予以公布(见附件)。
各市要持续强化指导服务,及时总结宣传示范场典型经验,引导全省家庭农场高质量发展。监测合格的省级示范场要再接再厉,努力提高生产经营效益,切实发挥示范引领作用,为全面推进乡村振兴、加快农业强省建设作出积极贡献。
附件:第一、三、五批家庭农场省级示范场监测合格名单
山东省农业农村厅
2023年11月7日






















第一、三、五批家庭农场省级示范场监测合格名单.pdf
207.23KB 2023-11-10
附件下载
第一、三、五批家庭农场省级示范场监测合格名单.pdf
207.23KB 2023-11-10
推荐内容
关于四川省第二批“10+1”家庭农场典型案例名单的公示
2025-12-11
关于公开征求《辽宁省家庭农场名录管理办法(征求意见稿)》意见的公告
2025-11-27
天津市农业农村委关于印发《天津市2025年培育壮大农民合作社和家庭农场任务实施方案》的通知
2025-08-04
甘肃省农业农村厅关于下达2025年中央财政家庭农场培育项目实施方案的通知
2025-06-10
广西壮族自治区农业农村厅办公室关于调整印发2025年中央农业经营主体能力提升资金支持农民合作社和家庭农场质量提升整县推进项目实施方案的通知
2025-05-30
《贵州省家庭农场名录管理办法》 政策解读
2025-02-27
贵州省农业农村厅关于印发《贵州省家庭农场名录管理办法》的通知
2025-02-27
海南省农业农村厅关于公布2024年度省级生态农场评价结果的通知
2025-01-24
安徽省农业农村厅关于公布2024年度省级生态农场评价结果的通知
2024-12-23
安徽省农业农村厅关于拟授予合肥市向梅果蔬种植农民专业合作社、安徽归郢农业科技有限公司等91家申请主体省级生态农场称号的公示
2024-12-13

