裕丰303D等51个转基因品种审定信息
来源:农业农村部
2023-12-08
3859 阅读
裕丰303D等51个转基因品种审定信息
中华人民共和国农业农村部公告 第732号
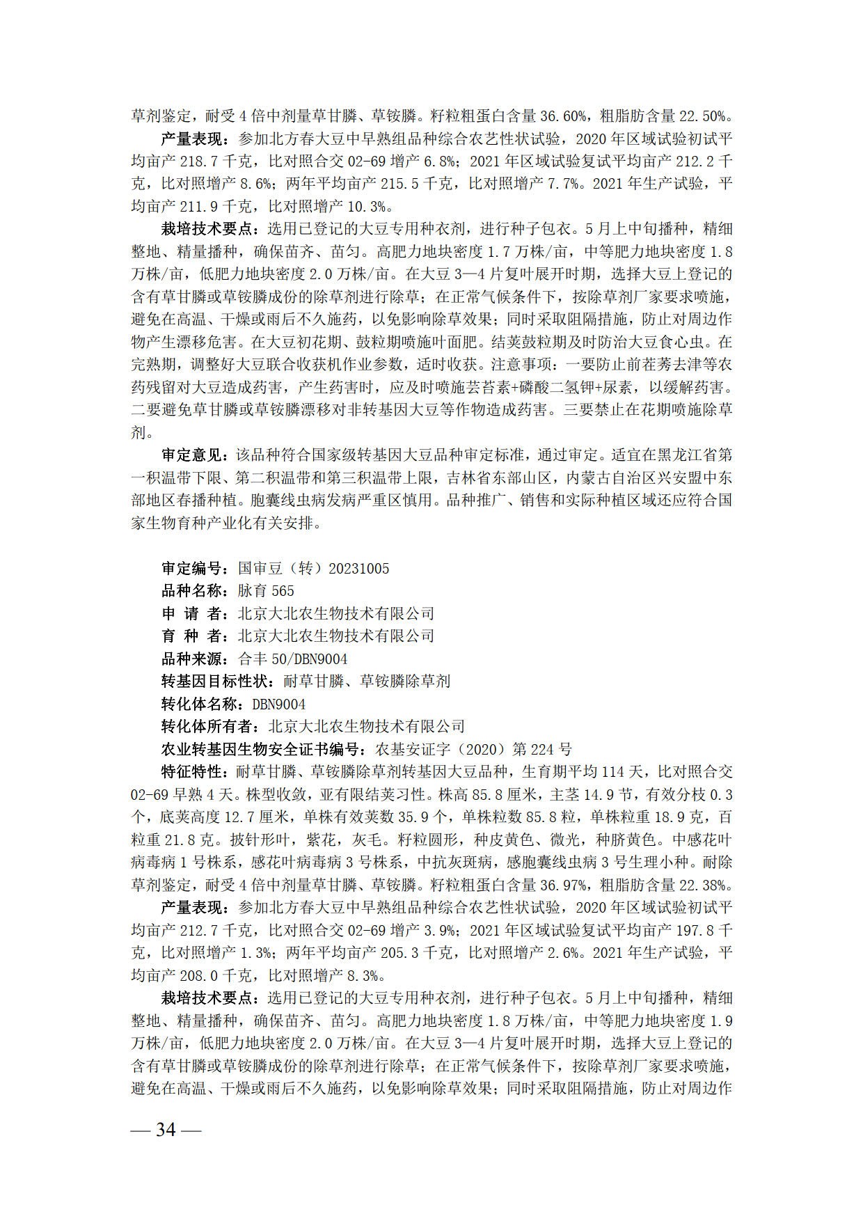
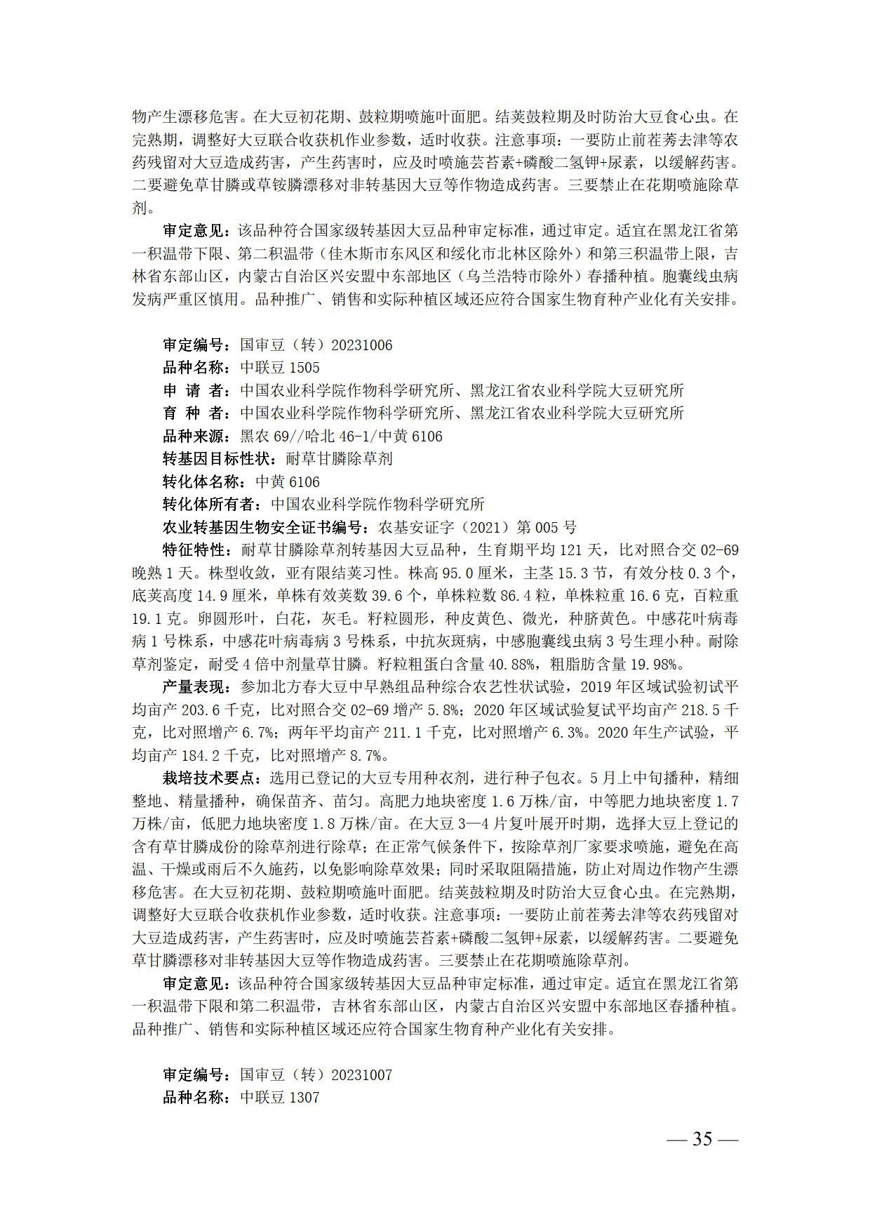
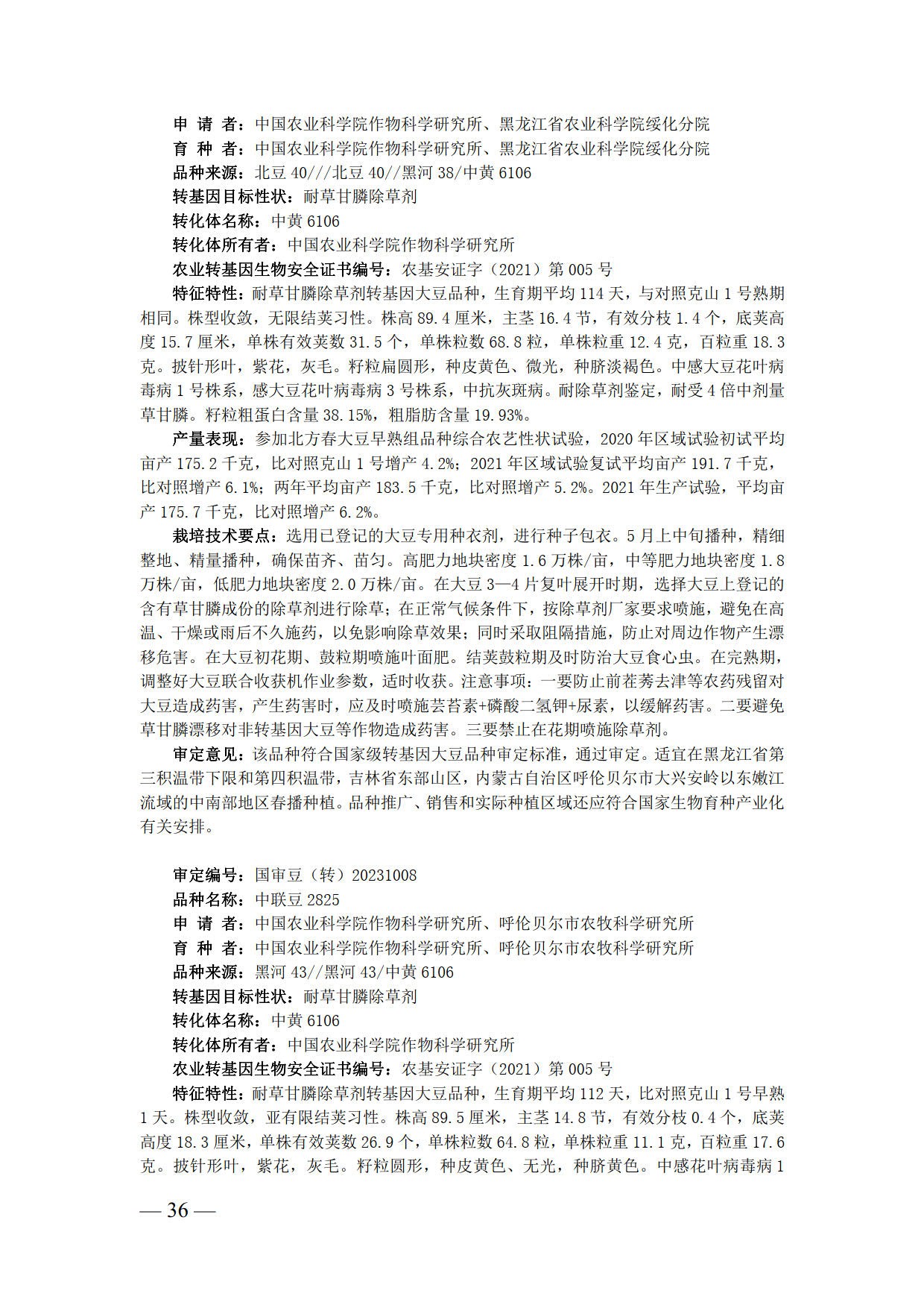
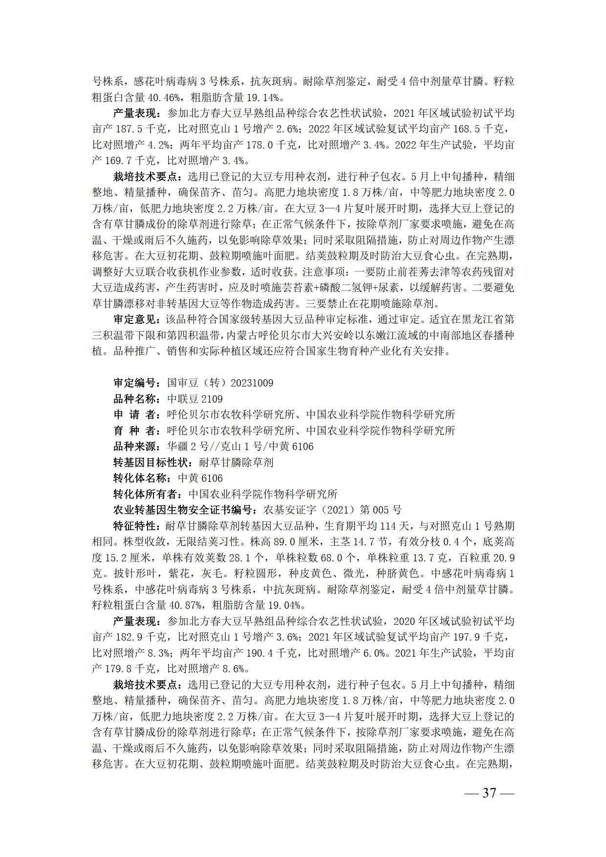
裕丰303D等37个转基因玉米品种、脉育526等14个转基因大豆品种,业经第五届国家农作物品种审定委员会第四次会议审定通过,现予公告。
附件: 裕丰303D等51个转基因品种审定信息
农业农村部
2023年12月6日









































【查看政策原文:裕丰303D等51个转基因品种审定信息】
声明:以上文章来源于农业农村部,如涉版权,请通知0871-65137819删除。
裕丰303D等51个转基因品种审定信息.pdf
550.17KB 2023-12-08
附件下载
裕丰303D等51个转基因品种审定信息.pdf
550.17KB 2023-12-08
推荐内容
甘肃省农业农村厅关于印发《2026年农业种质资源保护与利用项目》实施方案的通知
2026-03-20
河南省农业农村厅关于印发《2026年河南省动物疫病强制免疫计划》的通知
2026-03-20
江西省农业农村厅关于公开征求《江西省加快构建“7+20+N”现代农业产业体系的实施意见(征求意见稿)》意见的公告
2026-03-20
江西省农业农村厅办公室 江西省财政厅办公室关于做好2026年农业产业融合发展项目申报工作的通知
2026-03-20
浙江省农业农村厅关于进一步规范实施饲料兽药行政许可委托下放事项的通知
2026-03-20
黑龙江省农业农村厅关于做好区域性的农机社会化服务中心建设项目申报工作的通知
2026-03-20
黑龙江省农业农村厅关于做好2026年农业产业融合发展项目申报工作的通知
2026-03-20
黑龙江省2026年优势特色产业集群、农业产业强镇推荐遴选结果公示
2026-03-20
辽宁省农业农村厅办公室关于印发2026年辽宁省农作物优良品种推介名录(粮油作物类)的通知
2026-03-20
辽宁省农业农村厅办公室关于印发2026年辽宁省农作物优良品种推介名录(经济作物类)的通知
2026-03-20

