关于印发《黑龙江省2024年农作物优质高效品种种植区划布局》的通知
各市(地)、县(市、区)种业技术服务中心、农业综合服务(技术推广)中心(站),县(市、区)农业综合执法大队,北大荒农垦集团有限公司农业发展部和各分公司农业发展部:
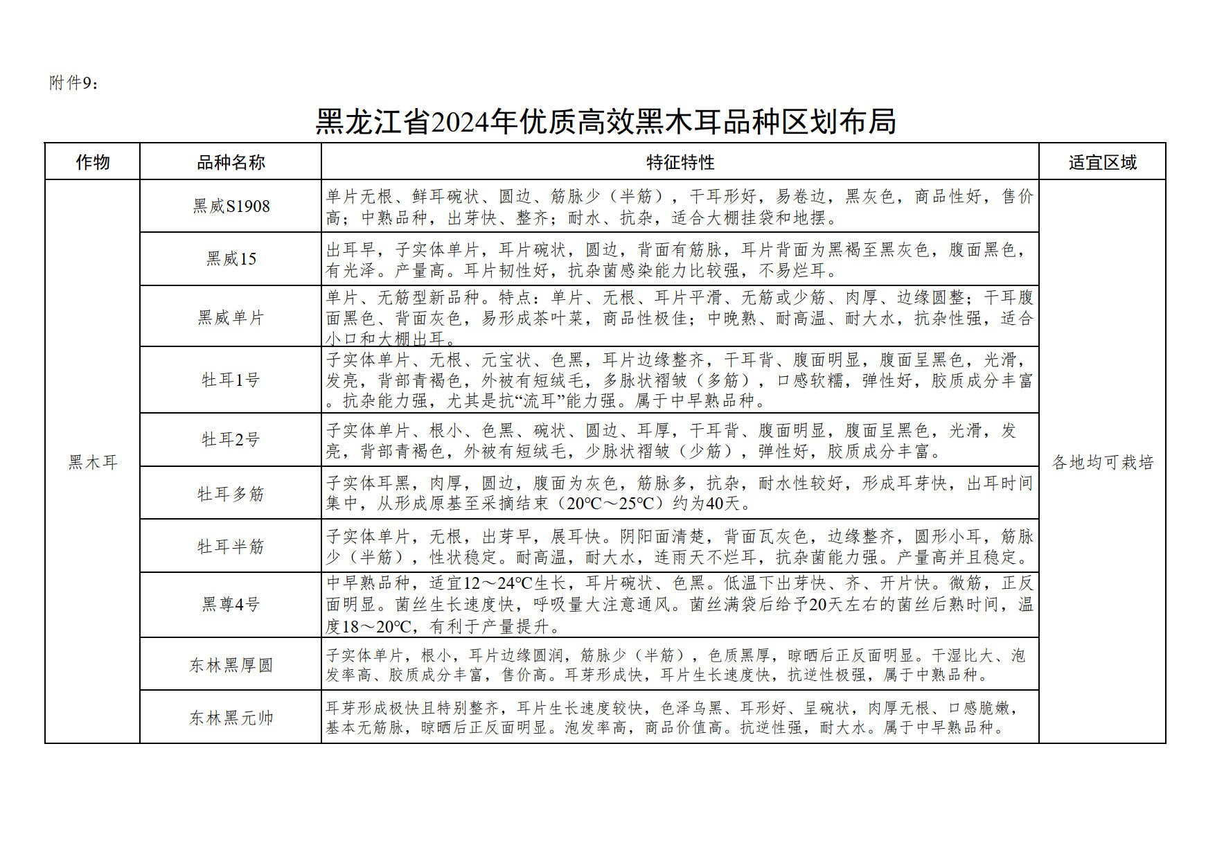
为加快农作物优质高效品种推广应用,提升农作物单产和品质,推进种业振兴,按照省农业农村厅的要求和部署,我中心组织科研院校、种子企业和推广单位专家,对玉米、水稻、大豆、小麦等农作物优质高效品种进行了评定,筛选出适合全省不同积温带种植的主导品种327个,其中玉米43个、水稻32个、大豆48个、小麦12个、马铃薯19个、高粱19个、谷子8个、杂豆27个、蔬菜109个、黑木耳10个,作为2024年黑龙江省农业主导品种,同时研究制定了《黑龙江省2024年农作物优质高效品种种植区划布局》(以下简称《区划布局》)。现印发给你们,请结合本地农业生产实际,研究制定适合本地的《区划布局》,认真指导种植户科学选种用种,为促进粮食持续增产和农业高质量发展提供坚强保障。
附件:
1.黑龙江省2024年优质高效玉米品种种植区划布局
2.黑龙江省2024年优质高效水稻品种种植区划布局
3.黑龙江省2024年优质高效大豆品种种植区划布局
4.黑龙江省2024年优质高效小麦品种种植区划布局
5.黑龙江省2024年优质高效甜糯、青贮玉米品种种植区划布局
6.黑龙江省2024年优质高效马铃薯品种种植区划布局
7.黑龙江省2024年优质高效杂粮、杂豆品种种植区划布局
8.黑龙江省2024年主要露地蔬菜品种种植区划布局
9.黑龙江省2024年优质高效黑木耳品种区划布局
黑龙江省种业技术服务中心
2023年12月26日
















【查看政策原文:关于印发《黑龙江省2024年农作物优质高效品种种植区划布局》的通知】
声明:以上文章来源于黑龙江省农业农村厅,如涉版权,请通知0871-65137819删除。





