吉林省农业农村厅关于印发《吉林省柞蚕标准体系建设指南》的通知
来源:吉林省农业农村厅
2025-09-15
60 阅读
吉林省农业农村厅关于印发《吉林省柞蚕标准体系建设指南》的通知
各市(州)农业农村局、长白山管委会农业农村和水利局,梅河口市农业农村局:
为更好的指导农业农村部门、教育科研机构、企事业单位、社会团体和个人,加强柞蚕产业标准化体系建设,指导产业标准化工作有序开展,现将《吉林省柞蚕标准体系建设指南》印发给你们,请在实际工作中参考实施。
附件:吉林省柞蚕标准体系建设指南
吉林省农业农村厅
2025年9月4日
吉林省柞蚕标准体系建设指南
前 言
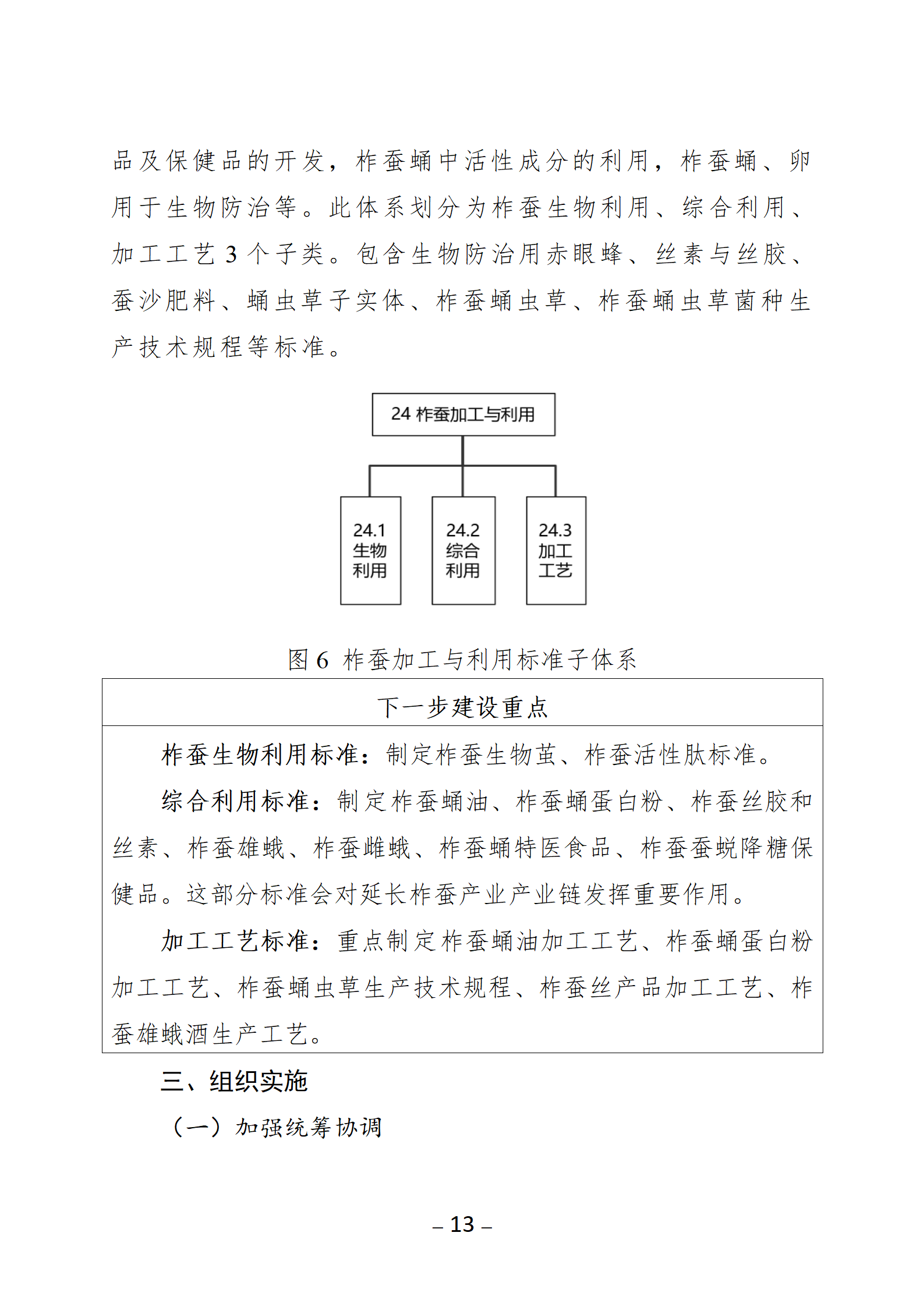
柞蚕是吉林省的传统产业和特色优势产业,对于振兴乡村经济和巩固脱贫攻坚成果具有重要意义。标准是柞蚕产业高质量发展的重要支撑和蚕业管理部门科学监管的重要依据。标准化工作对于助推柞蚕产业的持续健康发展具有关键性的引领和支撑作用。为了全面贯彻和落实《国家标准化发展纲要》及其相关实施意见,以及《吉林省标准化“十四五”发展规划》的具体要求,进一步加强吉林省柞蚕产业标准化体系建设,并科学指导当前及未来一段时间内吉林省柞蚕产业标准化工作的有序开展,特制定本工作指南。
本指南以推动吉林省柞蚕产业可持续发展为基本目标,涵盖了术语、通用标准、柞蚕种、柞蚕生产、柞蚕产品、柞蚕加工与利用业务领域,是柞蚕产业领域现有和预计制定标准的蓝图,也是今后一个时期编制柞蚕产业标准化规划、计划的基础和依据。
【查看政策原文:吉林省农业农村厅关于印发《吉林省柞蚕标准体系建设指南》的通知】
吉林省柞蚕标准体系建设指南.doc
453.50KB 2025-09-15
附件下载
吉林省柞蚕标准体系建设指南.doc
453.50KB 2025-09-15
推荐内容

小蜂观察:广西凤山县桑蚕产业分析
2025-09-04

小蜂观察:广西忻城县桑蚕产业高质量发展
2025-08-19

小蜂观察:云南省昌宁县蚕桑产业发展态势与增收成效分析
2025-08-19

小蜂观察:云南省陇川县陇把镇蚕桑分析
2025-08-07

小蜂观察:四川省仪陇县蚕桑全产业链发展分析
2025-08-06

小蜂观察:云南省大姚县石羊镇蚕桑产业分析
2025-07-30

小蜂观察:辽宁省辽阳县柞蚕产业升级路径分析
2025-07-07
关于《河南省蚕遗传资源保护名录(第一批)》(草案)的公示
2025-07-02

小蜂观察:广西河池市蚕桑产业发展简析
2025-06-16

小蜂观察:山西省阳城县蚕桑产业的分析简报
2025-06-09