云南省农业农村厅关于印发云南省2020年
农产品质量安全例行监测(风险监测)实施方案的通知
云农质〔2020〕2号
各州、市农业农村局,有关检测机构:
为切实加强农产品质量安全监管,推进质量兴农和绿色发展,根据《农产品质量安全法》、《食品安全法》的有关规定和《农业农村部关于开展2020年国家农产品质量安全例行监测(风险监测)工作的通知》(农质发〔2020〕4号)要求,现将云南省2020年农产品质量安全例行监测(风险监测)实施方案印发给你们,并就有关事项通知如下。
一、加强组织领导
农产品质量安全监测是实施农产品质量安全监管的一项基础性工作,是发现问题隐患、加强风险防控和强化执法监管的有效手段,是为行政决策和依法监管提供重要依据的技术支撑。一是高度重视。各州(市)农业农村部门要通过开展例行监测(风险监测)工作,及时掌握辖区内农产品质量安全形势,迅速排查风险隐患,严防发生系统性、区域性、链条式农产品质量安全问题,为全省打造世界一流“绿色食品牌”打下坚实基础。
二是积极支持。
各州(市)农业农村部门和任务承担机构要认真落实监测方案,共同做好和完成省级农产品质量安全例行监测(风险监测)工作任务。抽检要严格落实“双随机一公开”制度,受检州(市)要及时提供当地农产品质量安全监管目录,并在产地运输车、暂养池和屠宰场、市场环节的抽样检测等方面给予支持和协助,确保例行监测(风险监测)工作顺利进行。
三、加强监测工作
一是制定方案。各州(市)农业农村部门要根据本地区实际情况,制定例行监测(风险监测)实施方案,定期组织开展本辖区内的农产品质量安全例行监测(风险监测)工作。二是改进方式。各州(市)要落实和完善随机抽样,探索将小农散户纳入监测范围,避免出现对少数企业反复抽,多数主体没抽到的情况。三是协作配合。抽样期间所发生的差旅费、食宿费、样品购买费用由检测机构承担,受检州(市)要积极做好配合工作。四是结果运用。各州(市)农业农村部门要根据例行监测(风险监测)结果,及时跟进开展监督抽查,并主动与当地市场监管部门建立合作机制,通报抽检结果,共同做好监测预警和联合防控工作,有效打击各种违法违规行为,确保上市农产品质量安全。五是工作质量。各级农业农村部门及农产品质检机构上级主管部门,要加强对承担例行监测(风险监测)任务质检机构的监督,确保例行监测(风险监测)工作质量。一旦发现有违反抽检工作要求、弄虚作假等违规行为的,将依法依规严肃处理。承担例行监测(风险监测)任务的质检机构要严格遵守《农产品质量安全监测管理办法》(农业部令2012年第7号),科学、公正地做好抽样和检测工作。要坚持随机抽样原则,扩大检测覆盖面,做到科学抽样。要做到快速抽样,随机抽样,快速检测,确保检测时效性。
四、加强疫情防护
目前,疫情并未全面解除,各州(市)农业农村部门要在确保疫情防控到位的前提下,开展例行监测(风险监测)。抽样人员要按照受检地政府的防控要求,在做好自身防护的前提下,开展抽样工作。采样、制样、样品包装、收取和检测过程中,人员必须采取佩戴口罩、手套、鞋套、护目镜等防护措施,对所有器皿、包装材料,要用75%的酒精或者紫外线灯进行消杀。
在监测工作中如有问题和建议,请及时与省农业农村厅农产品质量安全监管处联系。
联系人及联系方式:邓志平(13150759326)、尹颖(15887849252);电子邮箱:ynnytaj@126.com。
附件:云南省2020年农产品质量安全例行监测(风险监测)实施方案
云南省农业农村厅
2020年5月12日
附件
云南省2020年农产品质量安全例行监测(风险监测)实施方案
为准确掌握我省农产品质量安全状况,及时查找存在的风险隐患和突出问题,进一步增强监测工作的科学性和针对性,充分发挥雷达预警作用。现结合2020年我省主导产业应市农产品特点,制定本方案。
一、监测地点
蔬菜、水果、畜禽产品监测地为全省16个州(市),每个州(市)每次监测县(区、市)不少于2个,州(市)所在地每次必检,全年须覆盖州(市)所辖全部县(区、市)。
茶叶监测地点为昆明市、保山市、普洱市、西双版纳州、大理州和临沧市。水产品监测地点为昆明市、曲靖市、玉溪市、楚雄州、普洱市和西双版纳州。
二、监测时间
第二季度为5月中旬,第三季度为7月上旬,第四季度为9月上旬。其中茶叶、水产品仅在第二季度和第四季度开展监测。
三、监测品种和监测数量
(一)蔬菜水果
1.监测品种:当地主要生产、消费的蔬菜、水果种类。蔬菜类大白菜、普通白菜(小白菜)、结球甘蓝、叶用莴苣、花椰菜、青花菜、蕹菜、菜薹(心)、芹菜、菠菜、豇豆、菜豆、番茄、茄子、辣椒、黄瓜、苦瓜、西葫芦、萝卜、胡萝卜、马铃薯、山药、韭菜、洋葱、姜、葱、蒜等每次监测样品总数不少于80%。水果类第二季度检测香蕉、西瓜和葡萄,第三季度监测葡萄、桃、西瓜和柑橘,第四季度监测香蕉、苹果、梨、柑橘和青枣。
2.监测数量:蔬菜1350个,水果450个(见附表1)。
(二)畜禽产品
1.监测品种:猪肉、猪肝、牛肉、鸡肉和鸡蛋。
2.监测数量:畜禽肉672个,禽蛋228个(见附表2)。
(三)茶叶
1.监测品种:绿茶、红茶和普洱茶。
2.监测数量:绿茶30个,红茶45个,普洱茶75个(见附表3)。
(四)水产品
1.监测品种:监测州市生产、销售的草鱼、鲤鱼、鲢鱼、鲫鱼、罗非鱼、虹鳟鱼和鳙鱼。
2.监测数量:100个(见附表4)。
四、抽样要求
(一)抽样环节
各监测州(市)所辖县(区、市)的生产基地(种植养殖基地、散户、农民专业合作社和家庭农场等,下同)、养殖场、屠宰场、产地运输车(以下简称“运输车”)、水产品暂养池、农产品批发市场(以下简称“批发市场”)、农贸市场。其中蔬菜和水果在各监测州(市)所辖县(区、市)的生产基地、运输车和批发市场抽样,生产基地要包含一定比例的散户,农贸市场作为抽样不足的补充。抽样时需了解生产基地的性质(散户、家庭农场、合作社(公司)),并在抽样单中注明。如运输车样品数量达不到要求,可在批发市场或农贸市场补齐;如因季节原因,生产基地样品数量不能满足要求,可在运输车、批发市场或农贸市场补齐;如果所抽州(市)所辖县(区、市)没有水果生产基地或样品数量不足,可在运输车、批发市场或农贸市场补齐。茶叶在各监测州(市)所辖县(区、市)的生产基地和批发市场(含茶叶市场、专卖店)抽样,如果所抽州(市)所辖县(区、市)没有生产基地或样品数量不足,可在批发市场补齐。畜禽产品在养殖场、屠宰场、批发市场抽样,样品不足时可以在农贸市场补齐。水产品在养殖基地、运输车(或暂养池)、批发市场抽样,运输车(或暂养池)、批发市场样品不足时可以在农贸市场补齐。
蔬菜、畜禽产品、茶叶抽样应为省内生产基地、养殖场等生产的产品,水果、水产品市场环节可适当抽取省外产品,但应在抽样单中注明省外产地。
(二)抽样比例
1.种植业产品。蔬菜在生产基地、运输车和批发市场的抽样比例为4∶2∶4;水果在生产基地、运输车和批发市场的抽样比例为1∶1(其中省外产品不超过20%);每个生产基地同种蔬菜、水果抽样数量不超过2个,同种蔬菜1辆运输车抽1个样品。茶叶在生产基地和批发市场(含茶叶市场、专卖店)的抽样比例为4∶6,同一生产企业、同一类别茶叶产品抽样数量不超过2个。
2.畜禽产品。猪肉、牛肉和禽肉在屠宰场和批发市场的抽样比例不低于4∶6,禽蛋在养殖场和批发市场的抽样比例不低于4∶6,猪肝在屠宰场抽取。
每个抽样点同种产品抽样数量不得超过2个,养殖场和屠宰场抽样不足可在批发市场补齐,养殖场和屠宰场抽样数量之和不低于总抽样量的40%。
3.水产品。养殖场、运输车(或暂养池)与批发市场的抽样比例原则上为6∶4(其中省外产品不超过20%),实际抽样比例可根据各州(市)所辖县(区、市)水产品的销售情况作适当调整,但养殖场、运输车(或暂养池)的取样数量不得少于50%。
(三)抽样方式
由各州(市)农业农村部门根据监测方案要求,协助开展生产基地、养殖场和屠宰场抽样,每季度确定抽检的监测州市所辖县(区、市)应提供农产品质量安全监管目录,要按照“双随机一公开”的原则,由抽样人员随机确定抽检对象;抽检人员所抽取的生产基地、养殖基地、屠宰场、运输车、水产品暂养池、批发市场等地点应具有一定的代表性,且能反映当地农产品生产、销售和管理水平。被抽取的样品应明确产地或进货渠道,尽量抽取带有食用农产品合格证的样品,对于来源不详的样品原则上不抽,尽量做到样品可追溯。在运输车、市场环节抽样,要求市场和摊位人员签字盖章确认,由抽样人员自行购买样品并登记完整的采样信息。水果、禽蛋市场抽样应尽可能抽取有包装能溯源的产品,茶叶市场抽样应抽取生产企业标识明确的产品。
五、监测项目和监测方法
(一)种植业产品
1.抽样方法:蔬菜、水果按《农药残留分析样本的采样方法》(NY/T 789-2004)规定执行。茶叶按《茶 取样》(GB/T 8302-2013)规定执行。
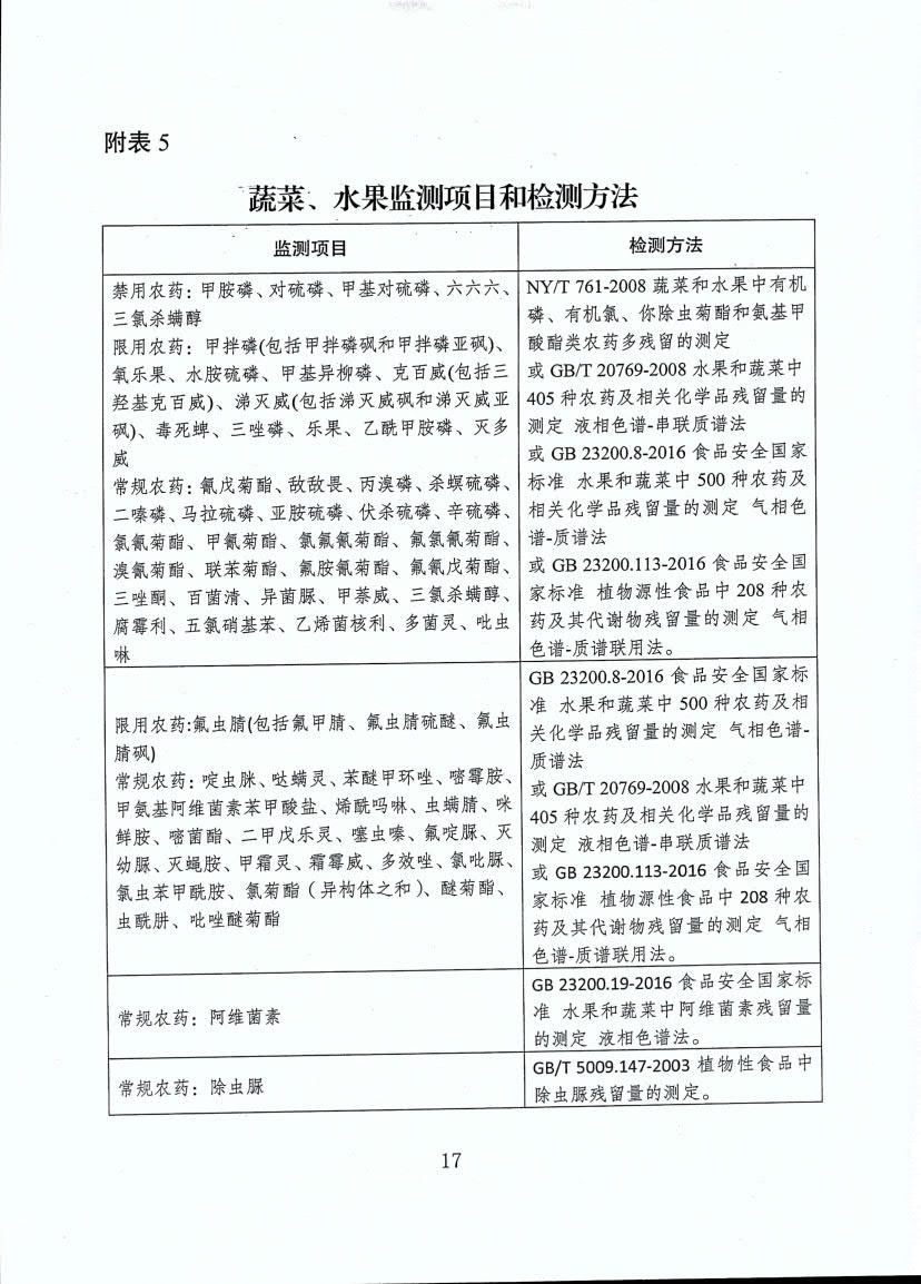
2.监测项目及检测方法:蔬菜、水果监测项目和检测方法见附表5,茶叶监测项目和检测方法见附表6。
(二)畜禽产品
1.抽样方法:按《动物及动物产品兽药残留监控抽样规范》(NY/T 1897-2010)规定执行。
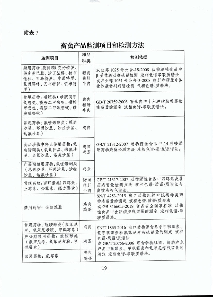
2.监测项目和检测方法:
(1)猪肉、猪肝、牛肉监测9种ß-受体激动剂(克伦特罗、莱克多巴胺、沙丁胺醇、特布他林、西马特罗、非诺特罗、氯丙那林、妥布特罗、喷布特罗)、5种磺胺类药物(磺胺间甲氧嘧啶、磺胺二甲嘧啶、磺胺甲噁唑、磺胺二甲氧嘧啶、磺胺噁喹啉)和4种四环素类药物(四环素、土霉素、金霉素、强力霉素)。
(2)鸡肉、鸡蛋监测8种氟喹诺酮药物(恩诺沙星、环丙沙星、沙拉沙星、达氟沙星、氧氟沙星、培氟沙星、诺氟沙星、洛美沙星)、抗病毒药物(金刚烷胺)和酰胺醇类药物及其代谢物(氯霉素、甲砜霉素、氟苯尼考、氟苯尼考胺)。
畜禽产品监测项目及检测方法见附表7。
(三)水产品
1.抽样方法:按《水产品抽样规范》(GB/T 30891-2014)规定执行。
2.监测项目和检测方法:见附表8。
六、判定依据和原则
(一)种植业产品
按照《食品安全国家标准 食品中农药最大残留限量》(GB 2763-2019)进行判定,有一项指标不合格者,即判为“该产品不合格”。
(二)畜禽产品
1.禁用药物(克伦特罗、莱克多巴胺、沙丁胺醇、特布他林、西马特罗、非诺特罗、氯丙那林、妥布特罗、喷布特罗)在猪肉、猪肝、牛肉中判定限为0.5μg/kg。
2.禁用药物氯霉素、金刚烷胺在鸡肉、鸡蛋中不得检出,按检测方法的定量限判定(鸡肉:金刚烷胺≤2.0μg/kg,氯霉素≤0.2μg/kg;鸡蛋:金刚烷胺≤2.0μg/kg,氯霉素≤1.0μg/kg)。
3.食品动物中停止使用的药物氟喹诺酮(氧氟沙星、培氟沙星、诺氟沙星、洛美沙星)在鸡肉、鸡蛋中不得检出,按检测方法的定量限判定(≤1.0μg/kg)。
4.产蛋期禁用药物恩诺沙星、环丙沙星、沙拉沙星、达氟沙星、氟苯尼考(以氟苯尼考与氟苯尼考胺之和计)和甲砜霉素在鸡蛋中不得检出,按检测方法的定量限判定(≤1.0μg/kg)。
5.常规药物磺胺类和四环素类在猪肉、猪肝、牛肉中残留按《食品安全国家标准 食品中兽药最大残留限量》(GB 31650-2019)判定。
6.常规药物恩诺沙星、环丙沙星、沙拉沙星、达氟沙星、氟苯尼考(以氟苯尼考与氟苯尼考胺之和计)和甲砜霉素在鸡肉中残留按《食品安全国家标准 食品中兽药最大残留限量》(GB 31650-2019)判定。
(三)水产品
1.禁用药物氯霉素不得检出,按检测方法的定量限判定(≤0.3μg/kg)。
2.禁用药物孔雀石绿不得检出,按检测方法的定量限判定(以有色孔雀石绿和无色孔雀石绿的总量计,≤1.0μg/kg)。
3.禁用药物硝基呋喃类不得检出,按检测方法的定量限判定(以代谢物AOZ、SEM、AMOZ、AHD计,各≤1.0μg/kg)。
4. 食品动物中停止使用药物氧氟沙星、培氟沙星、诺氟沙星、洛美沙星不得检出,按检测方法的定量限判定(≤2.0μg/kg)。
5.常规药物酰胺醇类药物的判定以甲砜霉素≤50μg/kg、氟苯尼考(以氟苯尼考与氟苯尼考胺之和计)≤1000μg/kg。
6.常规药物氟喹诺酮类的判定以恩诺沙星、环丙沙星的总量≤100μg/kg。
7.常规药物磺胺类药物的判定以磺胺嘧啶等12种药物的总量≤100μg/kg。
七、承担单位和牵头单位
(一)承担单位
在各州(市)农业农村部门的协作下,由各地农业质检机构配合例行监测(风险监测)承担单位进行抽样和制样(水产品抽样由省渔业科学院配合)。蔬菜、水果样品检测由省农业农村厅指定的检测机构承担,茶叶、水产品样品检测由省农科院质量标准与检测技术研究所承担。
(二)牵头汇总单位
蔬菜、水果例行监测(风险监测)牵头汇总单位为省农业环境保护监测站,省畜禽产品例行监测(风险监测)牵头汇总单位为省兽药饲料检测所,省农科院质量标准与检测技术研究所负责全省例行监测(风险监测)汇总。
八、技术培训和技术指导
省农业环境保护监测站负责对承担蔬菜、水果例行监测(风险监测)的检测机构进行检测技术培训、资质能力提升和技术指导,省农科院质量标准与检测技术研究所负责对承担畜禽产品例行监测(风险监测)的检测机构进行检测技术培训和资质能力提升,省兽药饲料检测所负责对承担畜禽产品例行监测(风险监测)的检测机构的技术指导。
九、结果复核
为保证例行监测(风险监测)工作质量,省农业农村厅指定省农业环境保护监测站承担蔬菜、水果例行监测(风险监测)承担单位检测结果的复核工作,省兽药饲料检测所承担畜禽产品例行监测(风险监测)承担单位检测结果的复核工作。每次例行监测(风险监测)工作结束之后,由复核单位随机选择例行监测(风险监测)任务承担单位开展复核,复核样品应全面考察承担单位检测结果质量,复核样品数不少于例行监测(风险监测)样品总数的5%,复核应覆盖所有例行监测(风险监测)承担单位,每次复核需在当次例行监测(风险监测)工作结束后2个月内完成。
十、结果报送
各承担任务检测机构抽样后应尽快检测,在确认不合格样品后,应及时将不合格样品信息(附表9、10、11)报送到省农业农村厅农产品质量安全监管处(一式两份),同时,将高风险不合格样品信息及时反馈到被监测州(市)农业农村部门,并将不合格样品检测结果和图谱报送各牵头汇总单位。被监测州(市)农业农村部门接到高风险不合格样品信息和省农业农村厅统一通报信息后,应认真查找分析原因,及时做好风险防控和预警,并跟进开展监督抽查,依法查处违法违规行为。对于市场环节的高风险不合格样品信息和省农业农村厅统一通报信息,各监测州(市)农业农村部门根据各地实际可作为风险警示信息及时通报当地市场监管部门,加强风险信息交流和防控。
各检测机构应于2020年6月15日前、7月27日前、9月23日前将监测结果、总结分析报告等以文件形式(附电子版本)报送牵头汇总单位进行统一汇总。省农业环境保护监测站、省兽药饲料检测所于2020年6月22日前、8月3日前、9月30日前将监测情况汇总,并抄送省农科院质量标准与检测技术研究所进行全省统一汇总。省农科院质量标准与检测技术研究所于2020年6月30日前、8月8日前、10月14日前将全省例行监测(风险监测)情况汇总后,报送省农业农村厅农产品质量安全监管处。
十一、总结分析报告内容
(一)监测结果总体概况。
(二)监测基本情况。包括监测州(市)、监测环节、监测种类、抽样数量、检测参数等。
(三)当地监测产品的销售和质量总体情况。
(四)监测结果分析
1.各监测州(市)间结果比较。
2.各监测环节结果比较,包括生产基地、“三前”环节与市场环节总体情况分析。
3.不同药物(污染物)残留检出率(超标率)结果比较。
4.监测发现的突出问题。
5.不合格(超标)样品的溯源情况。
6.原因分析。
7.对策、措施和建议。
十二、注意事项
(一)例行监测(风险监测)工作应严格遵守《农产品质量安全监测管理办法》,保证监测结果的科学性、代表性和真实性。
(二)各承担监测任务的检测机构要严格遵守方案规定的抽样和检测方法,统一判定原则,检测过程要做试剂空白和加标回收率。其中,每10个样品加一个混合标准溶液。检测时将同类样品分成一组,用该类样品空白配置标准溶液。每一类样品组做一个本底加标回收,添加浓度为测定组分定量限的2倍。每一类样品组样品个数不超过20个。农药残留超标样品要进行质谱确认。报送结果时,阳性样品须同时提供原始记录复印件和确证图谱,以及溯源情况等信息。
(三)抽样编号:蔬菜水果抽样编号按本州(市)名称及抽样地点类型的汉语拼音首字母加阿拉伯数字进行编号。如:楚雄市基地抽取的第一个样品编号为CXJD-1、农贸市场抽取的第一个样品编号为CXNM-1、批发市场抽取的第一个样品编号为CXPF-1、超市抽取的第一个样品编号为CXCS-1。畜禽产品抽样编号按[监测州(市)拼音首字母]/[动物品种代码]/[样品种类代码]/[抽样日期](八位)/[样品流水号](两位)。(例:2020年5月15日在德宏抽取鸡肉样品1份,编号为DH/C/M/20200515/01)。水产品、茶叶抽样编号由承担单位据实确定。
(四)未经省农业农村厅农产品质量安全监管处同意,任何单位和个人不得引用和公布监测结果。
(五)例行监测(风险监测)承担单位联系人和联系电话。
1.省农业环境保护监测站。联系人:杨宏兴;联系电话:64110078;手机:13008686548;传真:64158226;邮箱:ynaep@sina.com;地址:昆明市盘龙区茨坝镇落索坡云南农业大学东校区足球场水塔旁;邮编:650201。
2.省兽药饲料检测所。联系人:王钦晖;联系电话: 63648224;手机:13708462625;传真:0871-63648224;邮箱:1443709705@qq.com;地址:昆明市盘龙区茨坝镇落索坡云南农业大学东校区省动物疾病预防控制中心;邮编:650201。
3.省农科院质量标准与检测技术研究所。联系人:汪禄祥;电话:65140430;传真:65140403;邮箱:wangluxiang@sina.com,地址:昆明市北京路2238号省农业科学院;邮编:650205。
附件:
1.蔬菜、水果质量安全例行监测(风险监测)任务分配表
2.畜禽产品质量安全例行监测(风险监测)任务分配表
3.茶叶质量安全例行监测(风险监测)抽样数量
4.水产品质量安全例行监测(风险监测)抽样数量
5.蔬菜、水果监测项目和检测方法
6.茶叶监测项目和检测方法
7.畜禽产品监测项目和检测方法
8.水产品监测项目和检测方法
9. 2020年第X季度种植业产品质量安全例行监测不合格样品基本情况表
10. 2020年第X季度畜禽产品质量安全例行监测不合格样品基本情况表
11. 2020年第X季度水产品质量安全例行监测不合格样品基本情况表












