云南省农业农村厅关于公布省级政务服务事项目录的通告(2020第16号)
来源:云南省农业农村厅行政审批处
2020-08-12
2450 阅读
云南省农业农村厅关于公布省级政务服务事项目录的通告(2020第16号)
云农通告〔2020〕第16号
根据《云南省人民政府关于调整482项涉及省级行政权力事项的决定》(云政发﹝2020﹞16号)和《云南省人民政府办公厅关于公布云南省省级政务服务事项(2020年版)的通知》(云政办发﹝2020﹞39号),省人民政府决定调整的482项省级行政权力事项中有35项涉及农业农村部门,其中,决定取消3项,合并实施23项,下放和属地化管理9项;省级现有政务服务事项44项,其中行政许可34项,行政确认2项,其他行政权力4项,公共服务4项。现将《云南省农业农村系统省级政务服务事项(2020年版)》和相关涉农调整事项目录予以公告。各级农业农村部门要加强宣传解读,认真做好行政权力事项落实和衔接工作。
附件:
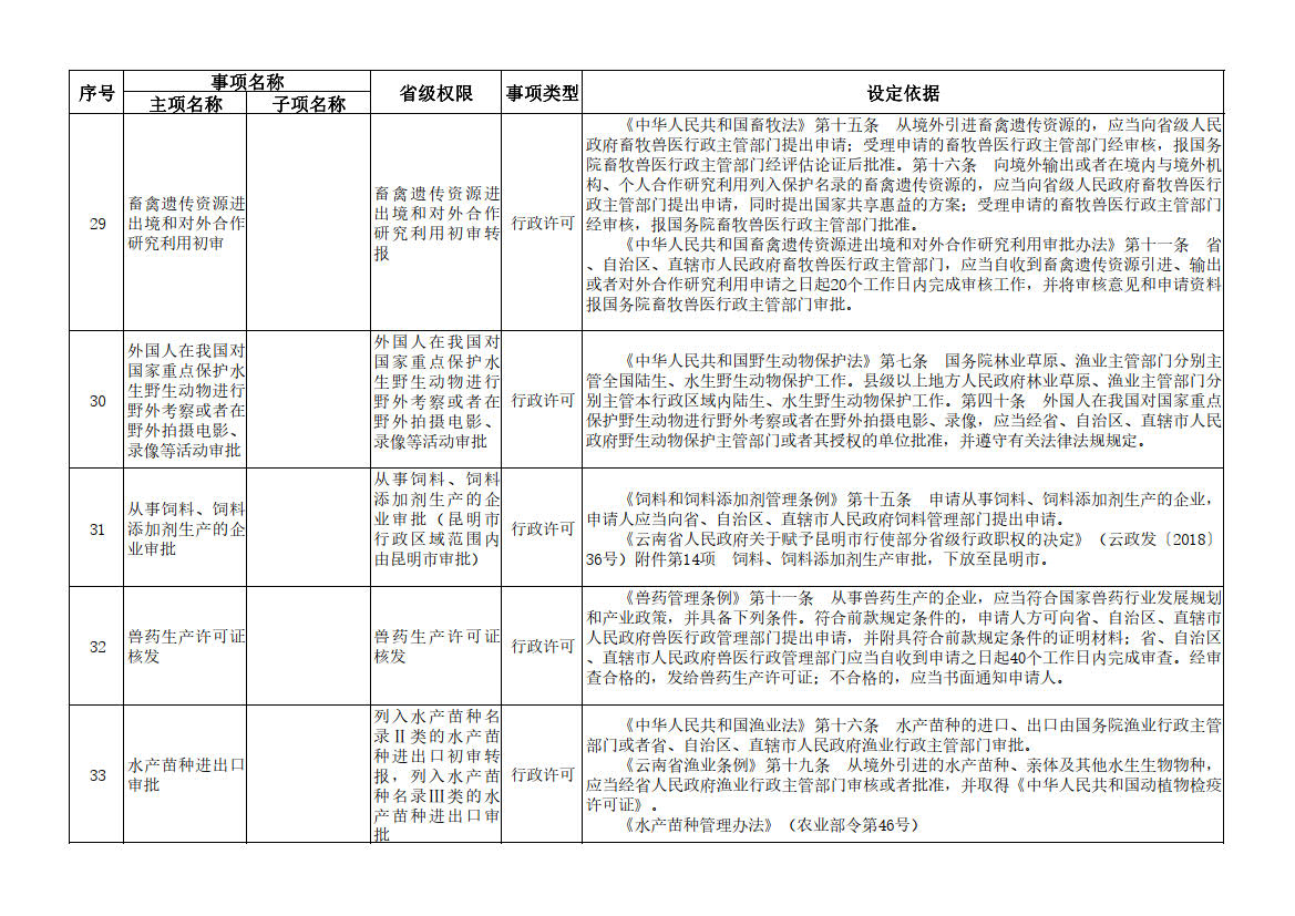
1.云南省农业农村系统省级政务服务事项(2020年版)
2.云南省人民政府决定取消的3项涉农行政权力事项
3.云南省人民政府决定合并实施的23项涉农行政权力事项
4.云南省人民政府决定下放和属地化管理的9项涉农行政权力事项
云南省农业农村厅
2020年8月4日
























附件1-4.xls
68.50KB 2020-08-12
附件下载
附件1-4.xls
68.50KB 2020-08-12
推荐内容
食品委托生产监督管理办法
2026-04-10
关于建立常态化防止返贫致贫就业帮扶机制促进乡村全面振兴的指导意见
2026-04-10
商务部等6部门关于更好服务实体经济 推进电子商务高质量发展的指导意见
2026-04-10
全国农业普查条例
2026-04-10
国务院关于产业链供应链安全的规定
2026-04-10
国务院关于印发《中国(内蒙古)自由贸易试验区总体方案》的通知
2026-04-10
宁夏回族自治区农业农村厅关于储备报送“十五五”涉农重点领域金融支持项目和涉农领域设备更新贷款项目的通知
2026-04-09
贵州省农业农村厅关于印发《2026年贵州省春播主要农作物品种区域试验实施方案》的通知
2026-04-09
《“品味新疆”好产品品牌目录》2026年第一批拟纳入名单公示
2026-04-09
关于印发2026年黑龙江省水产良种补贴等9个项目实施方案的通知
2026-04-09

